关于海南省同一适宜生态区主要农作物品种引种备案信息的公示
琼品审办﹝2025﹞3号
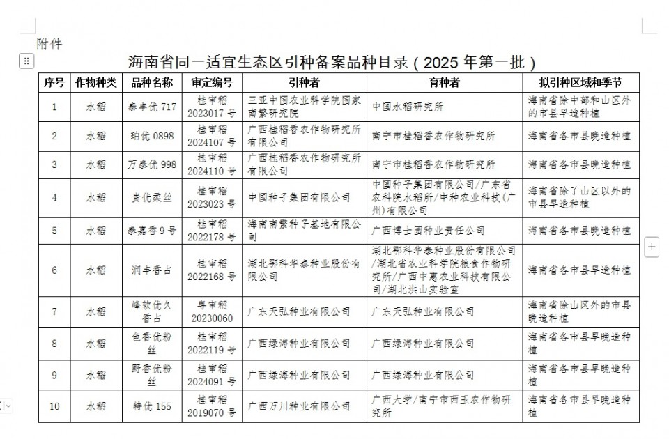
根据《中华人民共和国种子法》《主要农作物品种审定办法》《海南省农业厅关于开展同一适宜生态区主要农作物审定品种引种备案工作的通知》(琼农字〔2017〕79号)等相关规定,经初审,泰丰优717、珀优0898、万泰优998、贵优柔丝、泰嘉香9号、润丰香占、峰软优久香占、色香优粉丝、野香优粉丝、特优155、振优1918、卓两优1126等12个水稻品种符合主要农作物同一适宜生态区引种备案条件,现予公示,公示期为2025年6月11日至2025年6月17日。公示期内如有异议,可向海南省农作物品种审定委员会办公室书面反馈,同时提供办公电话、手机号码、电子邮件等联系方式,并由异议人本人签字或加盖异议单位公章。
联系人:海南省农作物品种审定委员会办公室陈洁玲
联系电话:0898-65226802 邮箱:hnzzz0898@126.com
地址:海南省海口市琼山区兴丹路16号邮编:571100
附件:海南省同一适宜生态区引种备案品种目录(2025年第一批)
海南省农作物品种审定委员会办公室
2025年6月11日







