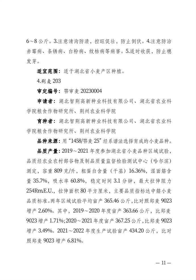
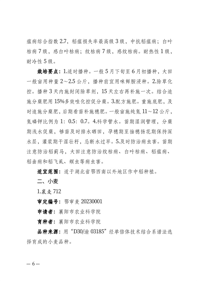
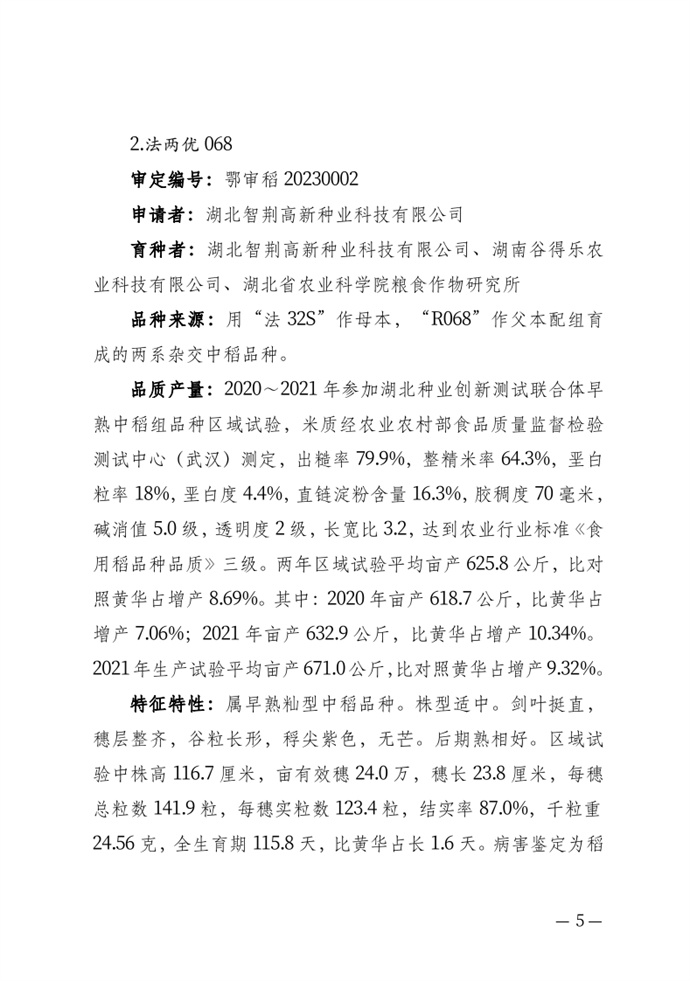
种业商务网
www.chinaseed114.com
首页
频道
湖北省农业农村厅关于发布审定农作物新品种的通告
2023-01-31 浏览:
565
省农业农村厅关于发布审定农作物新品种的通告
各市、州、县农业农村局:
第六届湖北省农作物品种审定委员会于2022年12月7日在武汉召开了第六次主任委员会会议,审定通过了2种主要农作物共18个新品种,现予以通告。
附件:1.审定品种名单
2.审定品种简介
湖北省农业农村厅
2023年1月19日
附件:
省农业农村厅关于发布审定农作物新品种的通告.ofd
省农业农村厅关于发布审定农作物新品种的通告.pdf
展示全文↓↓
下一篇:2023年湖北省引种备案品种目录(第一批)
上一篇:中黄19
打赏
电脑版
返回顶部
Copyright © 种业商务网
经营性备案号:
豫B2-20160335
豫公网安备 41019702002118号
首页
频道
我的
微信
关闭
扫描二维码,关注官方微信