关于印发《黑龙江省 2020 年度同一适宜生态区主要农作物品种引种备案目录》的通知
黑农厅函〔 2021〕 116 号
各市(地)、县(市、区) 农业农村局、 有关单位(个人):
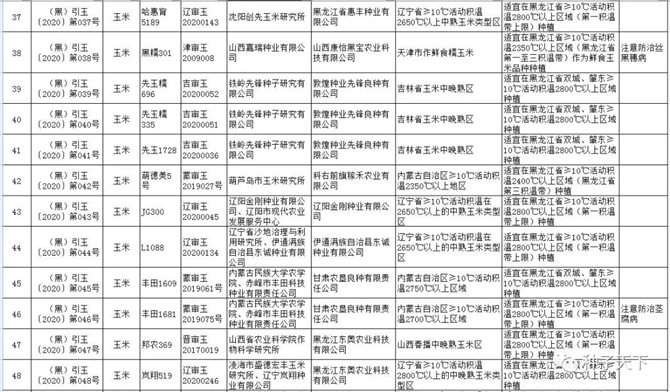
根据《种子法》和《主要农作物品种审定办法》相关规定,对符合要求的 266 个玉米品种、 21 个水稻品种和 7 个大豆品种予以备案。现将引种备案编号和引种者提交的品种名称、审定编号、育种者、引种者、原审定种植区域、引种适宜种植区域等信息发给你们。
各级农业主管部门要高度重视, 切实加强对引种备案品种的监管,对不适合本区域种植的品种及时进行风险提示,确保农业生产用种安全。
黑龙江省农业农村厅
2021 年 2 月 9 日































