种业商务网
www.chinaseed114.com
首页
频道
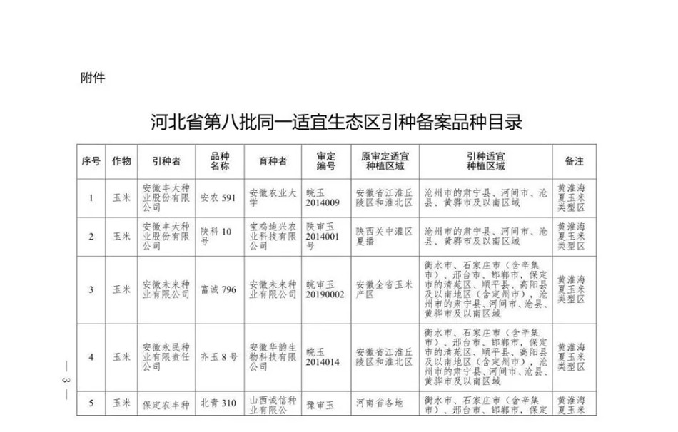
河北省第八批主要农作物审定品种同一适宜生态区引种备案公告
2020-02-17 浏览:
1136
河北省第八批主要农作物审定品种同一适宜生态区引种备案公告
河北省农业农村厅关于第八批主要农作物审定品种同一适宜生态区引种备案情况的公告.doc
展示全文↓↓
下一篇:内蒙古:关于垦玉147等引种备案品种的公示
上一篇:中黄19
打赏
电脑版
返回顶部
Copyright © 种业商务网
经营性备案号:
豫B2-20160335
豫公网安备 41019702002118号
首页
频道
我的
微信
关闭
扫描二维码,关注官方微信