关于2017年主要农作物审定品种同一适宜生态区引种备案第一批的公告
冀农告字〔2017〕2号
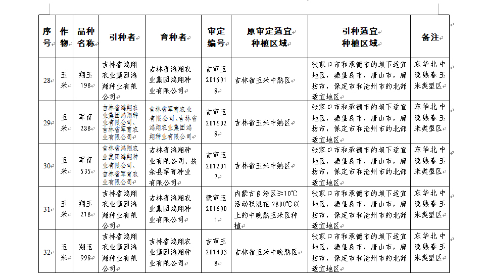
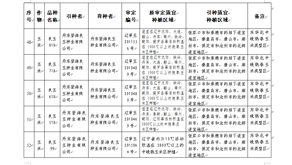
根据《中华人民共和国种子法》和《主要农作物品种审定办法》的有关规定,对航星118等56个引种备案品种予以公告,引种备案公告号统一为:(冀)引种〔2017〕1号。各引种者要树立风险和责任意识,科学推广引种备案品种,对引种品种的真实性、安全性和适应性负责。
特此公告
附件:河北省2017年同一适宜生态区引种备案品种目录(第一批)
河北省农业厅
2017年5月5日














