玉米作为我国第一大粮食作物,通过增加种植密度来实现单产突破,是保障国家粮食安全的必然选择。然而,随着种植密度的增加,倒伏风险加剧、群体光能利用率下降等问题日益凸显。
培育株型紧凑、耐密抗倒的“理想株型”新品种,已成为各种业强国的核心竞争焦点。
3月17日,河南农业大学陈彦惠团队联合崖州湾国家实验室王海洋团队,在国际知名期刊_Nature Genetics发表了题为Breeding Ideotype Maize with Enhanced Yield Through Genomics-guided Pyramiding of Favorable Alleles_的研究论文。
该研究历时多年,系统解析了中国玉米杂交种在现代育种过程中的基因组演变规律,成功鉴定并克隆了多个调控玉米耐密株型的关键基因。基于此,团队开发了一套“基因组指导的理想株型精准设计”育种技术体系。
利用该技术,团队成功对曾主导我国玉米生产的经典高产杂交种进行了精准改良,培育出了一系列耐密性显著增强、产量得到提升的新品种。该研究成果不仅揭示了玉米高产育种背后的遗传机制,更标志着我国玉米育种正在从传统的“经验选择”向高效的“精准设计”迈出跨越性的一步
01
揭秘半个多世纪以来我国玉米育种规律
为了探究玉米品种如何适应不断增加的种植密度,研究团队收集、创制并重新种植了中国跨越三个育种时代(1960s-2010s)的108份代表性玉米杂交种。
通过多年多点的表型精准鉴定,研究发现:随着育种年代的更替,现代玉米杂交种的株型明显向着“穗位降低、叶夹角变小(叶片直立)、雄穗分枝数减少、散粉吐丝间隔期缩短”的方向演变(图1a–d)。
结合全基因组关联分析(GWAS)的结果,团队揭示了这一演变背后的遗传机制:纯合优异等位基因(Homozygous Favorable Alleles)的累积起到了决定性作用。
在现代育种过程中,育种家虽然依靠的是表型选择,但在基因组层面,实际上是在不断累积那些能够优化株型(如降低穗位、使叶片直立)的优异等位基因(图1e–j)。这一发现为从基因组层面直接设计理想株型提供了理论依据。
此外,本研究还发现,除了株高和穗位高表现出中等程度的杂种优势外,大多数株型性状(如相对穗位高、叶夹角、叶长、叶宽、雄穗分枝数等)受杂种优势的调节作用较弱。这一发现进一步确立了“通过在亲本中聚合优异等位基因”来改良株型性状的理论基础。

图1. 108份不同世代玉米杂交种的株型改良与纯合优异等位基因的累积分析
02
构建耐密育种精准“靶点库”
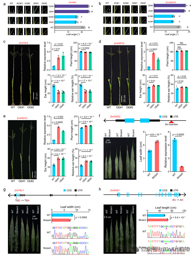
基因资源的匮乏一直是制约耐密玉米育种的瓶颈。研究团队构建了大规模的遗传群体,综合利用图位克隆和GWAS技术,成功鉴定并功能验证了8个调控玉米株型的重要基因(图2)。
团队首先通过图位克隆技术鉴定了两个调控穗上部叶夹角的重要基因ZmAIM1和ZmSINAT4(图2)。研究发现,这两个基因通过启动子区域的转座子插入变异,精细调控基因表达量,从而改变穗上部的叶片夹角。
此外,团队还通过GWAS挖掘了一批株型重要调控基因,包括调控株高和穗位高的基因ZmCOL6、ZmKRP16和ZmPDS10,调控叶宽的基因ZmOXS3和ZmTAL1,以及调控叶长的基因ZmA3A1(图2)。
利用CRISPR/Cas9基因编辑、转基因过表达、Ac/Ds转座子及EMS突变体等多种技术手段,团队对这8个关键基因的生物学功能进行了严格且系统的验证。
结合双列杂交群体遗传分析,团队发现这8个基因主要表现为加性效应或极弱的杂种优势。这一特性意味着这些基因非常适合在亲本中进行多基因聚合。
最终,团队成功鉴定了所有基因的优异单倍型,并开发了配套的分子标记。这些基因资源及其分子工具的开发,为玉米耐密育种提供了精准的“基因靶点”和高效的“导航系统”。

图2. 8个株型调控基因的克隆与功能验证
03
“基因组指导的精准设计”育种技术体系
为了验证“基因组设计”育种的可行性,团队提出并实施了一套全新的“基因组指导的优异等位基因聚合(Genomics-guided Pyramiding of Favorable Alleles)”育种策略(图3),具体包括:
(1)优选育种底盘:团队选取了一个曾主导我国玉米生产的经典高产杂交种作为改良底盘。该品种虽然产量潜力巨大(果穗大、千粒重高、结实率好、出籽率高),但存在株型松散、耐密性不足(株高/穗位较高、叶夹角和叶面积大;适宜密度约4500株/亩)的短板(图3a–b)。基因组大数据分析证实,其基因组在关键株型位点上确实缺乏足够的优异等位基因累积,具有巨大的改良空间。
(2)精准筛选供体自交系:利用全基因组信息,从众多种质资源中精准筛选出CB28、Yu82、Chang7-2和Yu866四个优异自交系作为供体(图3a–b)。这些供体不仅株型紧凑、耐密性强,且在基因组层面富集了大量可弥补底盘亲本缺陷的株型优异等位基因(图3c)。
(3)构建“多性状、多基因”的协同改良体系:针对传统育种和研究中“单一基因改良单一性状”往往难以实现株型整体优化的局限,团队确立了全方位、多层次的协同改良新方案。改良目标不再局限于某一局部,而是涵盖了株高、穗位高、叶夹角、叶长、叶宽等5大关键株型性状的系统性重塑;改良靶点也实现了从“单点突破”到“集群作战”的跨越:集成了本研究克隆的8个株型调控基因以及GWAS鉴定的全基因组范围内1000多个微效位点。这种“多性状、多基因”的协同改良体系,确保了底盘杂交种在耐密性上的彻底“脱胎换骨”。
(4)实施多基因精准聚合:综合利用上述基因资源,通过分子标记辅助的前景和背景选择,对底盘杂交种的两个亲本基因组进行精准的定向升级(图3d)。

图3. 供体自交系的选择及“基因组指导的优异等位基因聚合”育种策略
最终,团队成功选育出4个株型显著改良的玉米新杂交种(图4a)。基因组测序证实,所有改良品种均成功累积了更高比例的株型优异等位基因(图4b)。
多环境田间测试表明,这些“升级版”杂交种不仅保留了底盘杂交种的高产特性,更展现出更强的耐密性:株高和穗位高降低、穗上部叶片直立、叶片面积减小,适宜种植密度提升至5000-5500株/亩(图4c–d)。
在8个不同环境的严格测试中,新杂交种在高密度种植条件下较对照底盘杂交种增产4.1%–9.2%,实现了密植条件下的产量突破(图4d)

图4. 选育的4个玉米新杂交种与底盘杂交种在株型和耐密高产等方面的比较
04
意义与展望
该研究是河南农业大学和崖州湾国家实验室在玉米遗传育种领域的又一重要成果。
它不仅在理论上解析了玉米耐密高产的遗传基础,更在实践中建立了一套可复制、可推广的“基因组精准设计”育种模式。
该成果证明,利用基因组大数据和现代生物技术,育种家可以不再“盲人摸象”,而是能够像工程师设计机器一样,对作物进行“精准图纸设计”和“定向组装”。
这一技术的应用,将极大地加速我国玉米新品种的更新换代,为打赢种业翻身仗、保障国家粮食安全提供强有力的科技支撑。
河南农业大学陈彦惠教授、崖州湾国家实验室首席科学家王海洋教授为论文共同通讯作者。河南农业大学姚文副教授、库丽霞教授、中国农科院生物技术研究所王宝宝研究员和河南农业大学任真真副教授为论文共同第一作者。李成伟教授、陈甲法副教授、苏慧慧副教授等参与了该项研究。研究工作得到了国家重点研发计划、国家自然科学基金、河南省农业(玉米)良种联合攻关等项目的资助。
论文:
https://www.nature.com/articles/s41588-026-02522-0





