当前,全球气候变化、极端天气频发以及人口持续增长,对全球粮食安全构成了严峻挑战。在有限的耕地上实现更高的作物产量和更高的营养品质,已成为全球农业可持续发展亟需解决的核心问题。作物中“高产”与“高蛋白”往往存在此消彼长的矛盾,如何同时兼顾两者,是现代育种长期面临的科学难题。玉米作为世界范围内最重要的粮食与饲料作物,其产量和籽粒蛋白含量的同步提升对保障全球粮食与营养安全具有战略意义。华中农业大学严建兵教授团队鉴定并功能解析了一个能够同步提升玉米产量与蛋白质含量的核心基因,为“高产高蛋白”玉米培育提供了重要靶标基因。该成果不仅突破了作物产量和品质难以兼得的传统瓶颈,也为代谢工程提供了新的解决方案。研究结果以“Optimizing thiamine pyrophosphate metabolism enhances crop yield and quality”为题,于 2025 年 11 月 29 日发表在《Nature Communications》。

揭示玉米穗长遗传基础:主效QTL-qKB6.2a 的克隆与关键自然变异解析
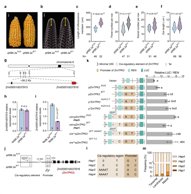
前期课题组利用玉米短果穗自交系KUI3与长果穗自交系B77构建的RIL群体,在玉米第6染色体上定位到主效穗长QTL- qKB6.2a,并通过多年多点的精细定位,最终确定编码硫胺素焦磷酸激酶的ZmTPK2为目标基因。进一步分析发现,ZmTPK2启动子与其上游41.8 kb的远端顺式调控元件(cis-regulatory element, CRE)存在远端互作,且二者染色质状态均处于开放状态。进一步测序发现启动区及CRE区存在SNP和Indel变异。双荧光素酶实验表明,不同来源的启动子与CRE对显著影响ZmTPK2表达,其中KUI3来源的CRE对其自身启动子具有增强作用。点突验证进一步确认启动子区的两个关键SNP(-362 C / T、-480 A / G)以及CRE中的一个插入突变(AAAAT)和一个SNP(T / C)均可显著提升启动子活性。综上,启动子与CRE的变异协同决定了ZmTPK2的表达差异,是qKB6.2a穗长变异的原因,该结果为解析玉米穗长形成机制及挖掘优良自然等位基因提供了重要依据。

图1 玉米穗长主效 QTL,qKB6.2a的克隆
ZmTPK2如何塑造高产高蛋白玉米:基因功能与调控机制全解析
ZmTPK2具有显著的表达剂量效应:敲除或过量表达均导致产量下降,而适度表达可显著提升穗长、行粒数和穗重。在自然群体中,来源于B77的Hap1单倍型具有适中表达水平和明显产量优势,进一步说明ZmTPK2的精细表达调控对玉米穗长和产量形成至关重要。ZmTPK2蛋白定位于细胞质,具有典型的TPK酶活性,可催化硫胺素生成TPP。ZmTPK2表达水平直接影响TPP含量及核心代谢通路活性:适度表达的材料表现为 TPP含量升高、三羧酸循环与卡尔文循环增强;而敲除及过量表达材料则表现TPP含量下降,代谢紊乱。外源喷施0.04%TPP溶液可完全恢复突变体的短穗表型,进一步验证了其调控关系。代谢组与营养成分分析表明,适度表达的ZmTPK2可提升蛋白质含量1.1个百分点,同时保持淀粉水平稳定,实现“高产高蛋白”的协同改良。基于上述结果,构建了“ZmTPK2–TPP–能量代谢–穗长与蛋白积累”的调控模型,为玉米高产高蛋白分子育种提供了理论支撑。
从基因到田间的双路径增产策略:ZmTPK2自然变异与外源TPP的协同应用
ZmTPK2在自然群体中蕴含关键的优良变异,但极其稀有,目前仅在自交系B77中检测到。分别利用qKB6.2aKUI3和qKB6.2aB77与商业骨干自交系分别构建杂交组合F1, 结果显示,携带qKB6.2aB77 等位基因的F1杂交种穗长增加 4.3%–8.7%、产量提升7.4%–14.2%,且不影响其它农艺性状,暗示ZmTPK2优良等位基因在杂交育种中具有潜在的育种价值。同时,我们在玉米、水稻和油菜等作物上开展外源TPP喷施试验,也获得了稳定的增产效果,在不同作物中增产 4.5%–9.8%。以上结果表明,从“利用ZmTPK2优良自然变异”到“田间施用外源TPP”,TPP代谢路径为主要作物提供了一条兼具遗传改良与田间管理的创新增产新方案,具有广阔的推广价值与应用前景。

图2外施TPP显著增加玉米、水稻和油菜产量
该研究由华中农业大学两位毕业博士生罗芸(现为康奈尔大学博士后)和刘喻(现为华中农业大学博士后)共同完成,严建兵教授为通讯作者。该研究工作得到国家自然科学基金、中国博士后科学基金、湖北省自然科学基金以及 111 计划“作物基因组学与分子育种创新引智基地”的资助。
智种评论
外源喷施TPP能在玉米、水稻、油菜等多种作物上实现稳定增产,这为种业公司提供了一个全新的“产品+服务”模式。种企不仅可以销售优质种子,还可以配套推广高效的营养调节剂方案,增强用户粘性,创造新的增长点。
该成果是植物代谢工程应用于主要作物性状改良的成功范例。它证明,通过对关键代谢节点(如TPP)的干预,可以重塑作物的碳氮代谢流,从而实现期望的表型。这为种业创新打开了一扇新的大门,未来针对其他维生素、氨基酸或特殊营养物质的代谢通路进行设计育种,有望创造出更多高附加值的功能性农产品。
总结而言,这项研究将一个复杂的农艺性状成功解析为一个可操作、可应用的分子模块。它告诉我们,未来的种业竞争,不仅是种质资源的竞争,更是对作物内部生命规律深度解析能力和将其转化为实用技术解决方案能力的竞争。拥抱这类前沿基础研究成果,并快速将其融入商业化育种体系,将是国内外领先种企保持核心竞争力的必然选择。
注:TPP,焦磷酸硫胺素,又称维生素B1的活性形式,是植物体内多种重要代谢途径的辅酶,参与碳水化合物代谢、能量产生和氨基酸合成等关键过程。它在植物生长发育、抗逆性和产量形成中扮演着不可或缺的角色。简单来说,TPP就像是植物体内多个重要工厂的“钥匙",控制着这些工厂的运作效率。
来源:植物科技技术PBJ等





