6月16日,农业农村部重磅发布《关于加强农作物品种全链条管理的若干措施》,明确提出构建品种动态管理机制,以存在明显缺陷或生产风险、审定10年以上无推广面积的品种为重点,制定科学规范的撤销退出标准,让品种审定真正实现“有进有出”的良性循环。这一举措犹如种业市场的“清道夫”,旨在优化农作物品种结构,从源头上保障农业生产用种安全。与此同时,农业农村部科技发展中心公布的第155期“品种权公告”数据令人深思:71个品种权申请遭驳回,145个主动撤回。这一系列动作释放出强烈信号——我国种业正迈入规范化、高质量发展的新阶段,对种质资源的创新性和实用性提出了前所未有的严苛要求。
种质资源作为种业发展的“芯片”,是农业科技创新的根基所在。在全球种业竞争白热化的当下,拥有自主知识产权的原创性种质资源,不仅是提升我国种业核心竞争力的关键利器,更是筑牢国家粮食安全防线的战略支撑。尽管我国坐拥丰富的种质资源宝库,但不可忽视的是,在种质资源的原创性研发领域,我们与国际顶尖水平仍存在一定差距。部分关键基因与种质材料长期依赖进口,这一“卡脖子”问题严重制约着我国种业的自主创新步伐。因此,加大种质资源创制的原创性研究力度,已然成为我国种业突破发展瓶颈、实现弯道超车的必由之路。
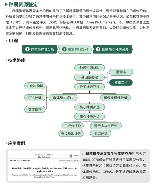
那么,究竟该如何破局,创制出具有原创性的优异种质资源呢?这需要构建一套系统全面的解决方案:首先,种质资源的收集、保存与鉴定工作必须扎实推进,通过全面深入的挖掘,唤醒沉睡在资源库中的潜力基因。通过第三次普查数据,我国种质资源收集已经超过52万,数量位于世界第二,并且国家层面也开始对资源的表型和基因型进行鉴定。其次,持续加大基础研究投入,深入探究种质资源形成与演化机制,为种质创新夯实理论基础。最后,聚焦基因编辑、定向改良、DH系创制、全基因组选择、GBTS等前沿高新技术,推动传统育种技术的智能化、精准化升级,实现育种技术的革命性突破。
尽管种质资源是种业发展的核心,大家也在努力推进,但在实际创制过程中,存在着不少亟待解决的痛点。其最大的痛点就是种质资源创制周期长、投入大,且回报不确定性高,使得资金和人才投入不足。一项新种质资源的创制往往需要耗费数年甚至数十年时间,期间需要持续投入大量的人力、物力和财力。然而,即便投入巨大,最终也不一定能获得理想的成果,这让许多企业和机构望而却步。再加上种业领域高端人才相对匮乏,人才培养体系不完善,难以满足种质资源创制对专业人才的需求,进一步阻碍了种质资源创制工作的推进。
种质资源创制过程中还存在知识产权保护不力的问题。由于种质资源的特殊性,其知识产权保护难度较大,侵权现象时有发生。这不仅损害了育种者的合法权益,也打击了他们从事种质资源创制的积极性,不利于种业创新生态的健康发展。
如何能快速准确的创制出新资源和新材料,是摆在大家面前的主要问题。博瑞迪生物技术有限公司凭借自身的技术优势,成为了行业创新发展的先锋力量。在分子检测领域,博瑞迪自主研发的液相芯片技术堪称“基因猎手”,它以高效、灵活、低成本的基因分型能力,精准捕捉种质材料中的优异基因,将原本漫长的育种周期大幅缩短,显著提升了育种效率,为种质资源的快速筛选与创新提供了强大助力。

在DH系(双单倍体系)创制方面,博瑞迪同样成绩斐然。与中国农大陈绍江团队全面合作,构建的先进技术体系,实现了从诱导、鉴别到加倍的全流程优化升级。博瑞迪不但可以完成玉米DH系的高通量生产,且诱导率与加倍率均位于行业前列,同时,小麦、番茄及十字花科作物也实现了快速培育纯合自交系,为加速育种进程开辟了新路径。

此外,博瑞迪积极拥抱科技前沿,将GS技术(全基因组选择技术)深度应用于育种实践。通过对海量基因位点的大数据分析,实现对复杂农艺性状的精准预测与选择,进一步提升了育种的准确性与科学性。分子检测、DH系创制与GS技术的有机融合,构成了博瑞迪独具特色的种质创新解决方案,为我国种业创新注入了强劲动力。

站在种业振兴的新起点上,博瑞迪将继续以创新为驱动,不断优化技术服务体系,为创制原创性优异种质资源提供更优质、更高效的解决方案。相信在博瑞迪等种业创新企业的共同努力下,我国种业必将实现从“资源大国”向“种业强国”的华丽蜕变,为保障国家粮食安全、推动农业高质量发展贡献磅礴力量。





