近年,种业市场蓬勃发展,植物新品种侵权案件却如潮水般涌来,将种业知识产权保护推向舆论的风口浪尖。
近期两起备受瞩目的侵权案件,更是以高额索赔与天价判赔,敲响了种业创新保卫战的警钟。
向日葵侵权案:8000万元索赔背后的种业博弈
2024 年 8 月,一场围绕向日葵种子的知识产权纠纷正式爆发。
三瑞农业科技股份有限公司一纸诉状,将甘肃同庆种业股份有限公司告上兰州市中级人民法院。三瑞农科指控同庆种业未经许可,擅自利用其植物新品种 “R0612641” 生产 “同庆 6 号” 向日葵种子,种植面积约 4000 亩。经专业机构抽样检测,涉案种子与 “R0612641” 亲缘关系极为密切,侵权嫌疑极大。
起初,三瑞农科要求同庆种业停止侵权,赔偿经济损失 6000 万元及合理支出 1.5 万元。然而随着调查深入,同庆种业利用 “R0612641” 生产 “同庆 76” 和 “同庆 88” 两个品种的侵权事实浮出水面,三瑞农科果断变更诉讼请求,将索赔金额提升至 8000 万元及合理支出 20 万元。
面对指控,同庆种业以拥有早于原告品种授权的 “0748R” 繁殖材料授权许可为由反诉,这场向日葵领域的知识产权较量,在法庭上激烈展开。
玉米侵权案:5354万元判赔刷新纪录
今年4月,玉米种业也上演了一场惊心动魄的维权大战,创下我国植物新品种侵权案件判赔的新纪录。
原告恒基利马格兰种业背靠全球种业巨头法国利马格兰集团,向河南金苑种业股份有限公司发起诉讼,指控其未经许可,以“NP01154” 为亲本生产 7 个品种的玉米种子并对外销售,侵权种植面积超 30000 亩,索赔金额高达 1.6 亿元。
案件一审时,兰州市中级人民法院驳回了恒基利马格兰种业的诉讼请求。但原告并未放弃,一路上诉至最高人民法院。最终,最高人民法院二审逆转局势,判决金苑种业立即停止侵权行为,并赔偿 5354.71631 万元。
这一判决不仅为原告讨回了公道,更创下了我国植物新品种侵权案件赔偿金额的历史新高,成为种业知识产权保护的标志性案例。
守护种业“芯片”,共筑粮食安全防线
这两起案件,既映照出种业知识产权保护的重要性与紧迫性,也折射出侵权乱象背后的利益纠葛。
我国作为农业大国,粮食安全是国家安全的重要基石,而种子作为农业生产的源头,其知识产权保护直接关系到种业的创新活力与核心竞争力。
值得欣慰的是,我国在植物新品种保护的道路上从未停歇。
最新修订的《中华人民共和国植物新品种保护条例》将于 2025 年 6 月 1 日正式实施,此次修订将全方位加强种业知识产权保护力度,为育种创新注入强大动力。但植物新品种保护绝非一家之事,它需要政府完善政策法规、企业强化维权意识、科研机构提升创新能力、司法机关公正裁决,各方协同发力,才能构建起坚实的保护屏障。
每一粒种子都凝聚着科研人员的心血,每一项植物新品种权都承载着种业未来的希望。让我们共同关注种业知识产权保护,为端牢中国饭碗、保障国家粮食安全贡献力量。
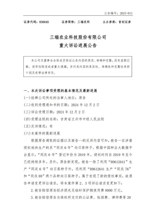
附:向日葵案件公告





来源 | 植物新品种保护、IPR Daily 伍枝
编辑丨农财君
联系农财君丨18565265490
新时代 新种业
南方农村报丨农财宝典


