为进一步加快农业优良品种推广应用,促进各地粮食作物大面积单产提升、围绕农业绿色优质高效和乡村振兴发展需要,突出提高农业生产效率和效益导向,择优推荐主导品种和主推技术。2025年,全国各省根据当地实际情况,推荐主推品种和主推技术,现将新疆、内蒙古、吉林、黑龙江、广东省、江西省、广西壮族自治区、四川省、贵州省、江苏省、海南省、浙江省、福建省、湖北省、河北省、辽宁省、甘肃省、陕西省、山西省、云南省、宁夏回族自治区、重庆市、青海省主推品种汇总如下:
01
新疆
(一)小麦。按照南疆冬小麦区、北疆冬小麦区、伊犁河谷冬小麦区、春小麦区四个种植区进行布局。主导品种16个,其中:1.南疆冬小麦区。主导品种(6个):新冬22号、新冬60号、新冬59号、新冬55号、中麦578、新粮804;2.北疆冬小麦区。主导品种(8个):新冬22号、石冬0358、新冬53号、新冬52号、九圣禾D1508、金石农1号、石冬01162、新粮169;3.伊犁河谷冬小麦区。主导品种(3个):石冬0358、新冬52号、九圣禾D1508;4.春小麦区。主导品种(3个):粮春1354、新春37号、核春115。
(二)玉米。按照北疆春播玉米区、南疆春播玉米区和南疆复播玉米区进行布局。主导品种20个,其中:
1.北疆春播玉米区。主导品种(11个):华西703、金粒1702、新玉108号、斯泰112、先玉1611、先玉1483、和育187、华西948、科沃868、正泰101、九圣禾2468。
2.南疆春播玉米区。主导品种(1个):DK181。
3.南疆复播玉米区。主导品种(8个):奥玉一号、广宇101、新玉110号、新玉54号、新玉42号、新玉101号、先达203、广宇902。
(三)棉花。按照北疆早熟棉区、南疆早中熟棉区、南疆长绒棉区进行布局。主导品种15个,其中:
1.北疆早熟棉区。主导品种(6个):新陆早76号、新陆早78号、新陆早80号、金垦1402、中棉113、F015-5。
2.南疆早中熟棉区。主导品种(6个):新陆中84号、塔河2号、J206—5、源棉8号、新塔棉3号、J8031。
3.南疆长绒棉区。主导品种(3个):新海62号、新78、长丰10号。
(四)肉牛。按照新疆褐牛、西门塔尔牛、安格斯牛品种布局。其中:
新疆褐牛、西门塔尔牛:以肉乳兼用性为改良方向,对低代杂种牛进行持续改良提高。
安格斯牛:以本品种选育提升产肉性能为方向,对低代杂种牛进行经济杂交。
(五)肉羊。按照草原绿色高端羊肉品牌发展区域、南疆地域特色品牌发展区域、农区设施养羊进行布局。其中:
草原绿色高端羊肉品牌发展区域:以哈萨克羊、阿勒泰羊、巴什拜羊、巴音布鲁克羊、柯尔克孜羊等地方品种为主,以提高繁殖率和产肉性能为选育改良方向,与高产肉性能、高繁殖率的品种开展商品杂交生产。
南疆地域特色品牌发展区域:以多胎性的多浪羊、和田羊、皮山红羊为主,以提高繁殖率和产肉性能为选育改良方向,与高产肉性能、高繁殖率的品种开展商品杂交生产。
农区设施养羊:以湖羊和澳湖、杜湖杂种羊等多胎(多羔)羊为母本,与高产肉性能的品种开展商品杂交生产。
(六)饲草。
1.苜蓿:“新牧系列”紫花苜蓿。
2.正播青贮玉米:新饲玉12号、新饲玉18号、屯玉168。
3.复播青贮玉米:新饲玉13号、先玉335、KWS9384;
4.饲用高粱: 大卡。
02
内蒙古
内蒙古主导品种(10 个)
农作物主导品种(6 个):玉米“利禾 1D”、玉米“裕丰 303D”、小麦“巴麦 13 号”、大豆“登科 5 号”、大豆“蒙豆 1137”、谷子“金苗 K1”。
畜禽水产主导品种(4 个):华蒙肉羊、昭乌达肉羊、杜蒙羊、华西牛
03
吉林省
吉林省主导品种(10个):天育108、富民105、优迪871、富民985、恒育1号、禾育165、兴辉908、吉单436、吉粳816、吉育203。
04
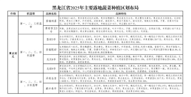
黑龙江省

















05
广东省

06
江西省
水稻(20个)
早稻:赣菌稻1号、兵两优309、安优5020、启两优2216、陵两优725
中稻:华两优香占、徽两优慧占、萍两优106、嘉丰优2号、格两优5117
晚稻:长田优405、野香优航1573、香禾优明月丝苗、万香丝苗、万象优933、野香优粉丝、启两优5410、昌盛优238、早丰优7998、猫牙玉针
油料(7个)
油菜:赣油杂8号、沣油737、赣油杂10号、赣油杂906
大豆:赣豆10号
花生:虔油1号
芝麻:赣黑芝618
蔬菜(3个)
辣椒:春研辣先、春研巨龙
苦瓜:赣苦瓜4号
玉米(1个)
赣科甜10号
畜禽(2个)
猪:山下长黑
鸡:崇仁麻鸡
水产(1个)
鱼:刺鲃
07
四川省
|
品种名称
|
品种特点
|
主推区域
|
育种或研发单位
|
育成人
|
|
品香优秱珍
|
高产、优质、耐逆、广适“四性”聚合,超级稻,四川省主要粮油作物当家品种,重大推广补助品种,省级展示评价优秀品种
|
长江上游平坝丘区、低山区及长江中下游中籼迟熟区种植
|
四川丰大种业有限公司、四川省农业科学院水稻高粱研究所(四川省农业科学院德阳分院)
|
蒋开锋、郑家奎、张涛等
|
|
宜香优2115
|
生育期153天,株高120厘米,亩有效穗12.3万,结实率83.6%,千粒重32.8克
|
米易县安宁河谷区
|
四川农业大学农学院、宜宾市农业科学院和四川省绿丹种业有限责任公司
|
四川省绿丹种业有限责任公司
|
|
川康优6308
|
米质优达部颁二级,获四川省“稻香杯”优质米一等奖;高产稳产,适应性广;抗倒性好,适合机械化种植
|
长江上游作一季中稻,河南籼稻区,桂南作早稻,桂中、桂北作中稻
|
四川农业大学、四川省农业科学院作物研究所、四川华丰种业有限责任公司
|
涂斌、任光俊、蒋正伟等
|
|
川种优3607
|
高产稳产,优质广适,超级稻,四川省重大推广补助品种,省级展示评价优秀品种
|
长江流域稻区除武陵山区外做一季中稻种植
|
中国种子集团有限公司、四川川种种业有限责任公司
|
郑瑞丰、刘明、刘聪等
|
|
川康优丝苗
|
优质食味品质、高产、适应性广
|
川、渝、贵州(武陵山区除外)、云南中低籼稻区、陕南稻区等
|
四川省农业科学院作物研究所;广东省农业科学院水稻研究所
|
任光俊、高方远、陆贤军、任鄄胜、任明鑫、苏相文、吕建群
|
|
宜优1611
|
品质特优、理想株型、性状优良、抗病性较强、耐热耐冷、广适、再生力强、适宜直播、机插机收等轻简化栽培。
|
适宜四川省、贵州省、云南省、重庆市、陕西省南部稻区种植。
|
四川省农业科学院水稻高粱研究所、宜宾市农业科学院
|
李耘、江青山、刘洁、韩 冬、袁小珍、李恒进、杨波等
|
|
川优6203
|
优质食味品质、高产、适应性广
|
川、渝、贵州(武陵山区除外)、云南中低籼稻区、陕南稻区等
|
四川省农业科学院作物研究所
|
任光俊、陆贤军、高方远、刘光春、任鄄胜
|
|
品香优美珍
|
超级稻、耐热性强、品质稳定,重庆区试优质1级,出米率高,食味优,适宜商品大米开发。
|
四川省、重庆市、贵州省、陕西省南部平坝丘区作一季中稻种植。
|
四川鑫源种业有限公司、四川省农业科学院水稻高粱研究所(四川省农业科学院德阳分院)、广东省农业科学院水稻所
|
郑家奎、张涛、蒋开锋、王咏菠等
|
|
玉龙优1611
|
品质优,株型理想,抗倒,耐热耐冷,广适,制种产量高,适宜机械化种植,入选中国农业农村重大科技新成果
|
适宜四川省、贵州省、云南省、重庆市、陕西省南部稻区种植。
|
四川省农业科学院水稻高粱研究所(四川省农业科学院德阳分院)
|
刘洁、杨波、袁小珍、李耘、付唯、付强、李永洪
|
|
旱优73
|
高产优质、避旱耐旱性强、复原抗旱性强、节本增效、节能环保
|
四川、云南、广西、湖北、湖南、浙江、福建、河南、安徽、江西
|
上海市农业生物基因中心、上海天谷生物科技股份有限公司
|
罗利军
|
|
绵麦902
|
矮秆抗倒,单产突破700公斤,百亩连片实收平均亩产过千斤,多抗性好,镉低累积,属于弱筋酿造专用小麦
|
适宜西南冬麦区种植
|
绵阳市农业科学研究院
|
任勇、杜小英、何员江、钟和平、雷加容、陶军,欧俊梅、李生荣、郑首航、张华、邹凤亮、吴舸
|
|
川麦104
|
高产优质、抗病广适、抗穗发芽,2020年最高亩产729.8公斤,2024年百亩连片亩产超650公斤
|
西南冬麦区,甘肃徽成盆地,湖北麦区
|
四川省农业科学院作物研究所(四川省种质资源中心)
|
杨武云、汤永禄、李俊等
|
|
川麦93
|
高产优质、抗病广适、白粒大穗大粒,熟期适中,2024年千亩连片达562公斤/亩
|
西南冬麦区,甘肃徽成盆地,湖北十堰等
|
四川省农业科学院作物研究所(四川省种质资源中心)
|
杨武云、李俊等
|
|
蜀麦830
|
矮杆抗倒伏、大穗大粒商品性好,环境适应性强,高产稳产,产量潜力超1100斤/亩
|
四川省平坝和丘陵地区
|
四川农业大学
|
刘登才等
|
|
川农32
|
适应性广,抗倒和抗病性强,适合作弱筋品种开发,区试对照品种,作为主要内容获四川省科技进步二等奖。
|
四川、重庆、贵州、陕西汉中和湖北十堰
|
四川农业大学
|
谭飞泉
|
|
川单99
|
具有高产优质,抗逆广适,粮饲兼用等突出特点,四川省当家品种、重大推广补助品种,省级展示评价优秀品种
|
西南春玉米区、黄淮海夏玉米区
|
四川农业大学
|
兰海、黄开健、潘光堂、向勇、黄爱花、荣廷昭、李芦江、莫润秀、韦如俊
|
|
成单716
|
高产优质宜机,2021年创造四川机收夏玉米高产纪录,2023年刷新四川省平坝丘陵区春玉米高产纪录
|
西南春玉米区
|
四川省农业科学院作物研究所(四川省种质资源中心)、四川众望种业有限责任公司
|
杨俊品、谭君等
|
|
同玉609
|
粒深,轴细,不烂籽,出籽率高;果穗均匀,抗倒伏;可稀可密,可春可夏,节肥丰产,耐瘠广适
|
四川、重庆、云南、贵州、广西、湖南、湖北、陕西汉中、浙江省、广东省、江苏省、安徽省、江西省
|
四川同路农业科技有限责任公司
|
四川同路农业科技有限责任公司
|
|
正红507
|
丰产性突出,增产潜力大,适应性广;籽粒脱水快,宜机播机收;综合抗逆性强、品质优。
|
四川、贵州、重庆、湖南、陕西平坝丘陵区及西南中高海拔区域
|
四川正红生物技术有限责任公司,四川农业大学农学院
|
石海春、柯永培、余学杰、赵长云、柯永川、蔡林、许秀兰
|
|
华试919
|
该品种属中熟杂交玉米,在区试3000株/亩密度下,出苗至成熟106~132天,平均118天,与对照相当
|
该品种适宜四川省平坝、丘陵地区、重庆市海拔700米以下地区、贵州、湖南、湖北等平原、丘陵地区
|
四川华丰种业有限责任公司
|
张寒飞、钟光跃、刘传钢、于小军
|
|
仲玉3号
|
高产稳产、抗逆广适、品质优良, 矮秆耐密、抗倒能力强,适宜机械化作业,适宜大豆玉米带状复合种植
|
四川平坝、丘陵区;贵州、重庆、湖北等平坝、丘陵、低山地区
|
南充市农业科学院、仲衍种业股份有限公司、四川省农业科学院作物研究所
|
南充市农业科学院、仲衍种业股份有限公司、四川省农业科学院作物研究所
|
|
南夏豆25
|
蛋白含量超高,耐荫性好,抗倒力强,适宜与玉米、经果林间套作种植,解决川渝地区玉豆带状复合配套品种缺乏的问题。
|
适宜四川和重庆平坝、丘陵及低山区夏播套作和净作种植
|
南充市农业科学院
|
张明荣、吴海英、梁建秋、于晓波
|
|
川油81
|
高产、高抗、品质优良、含油率高、适应性广、适宜机械化收割、菜油两用
|
四川、广西、贵州、陕西、云南、重庆、湖北、湖南、江西、安徽、江苏
|
四川省农业科学院作物研究所
|
蒋梁材、李浩杰、张锦芳、崔成、柴靓、蒋俊、郑本川、蒋碧芬、何平、朱丽娟、周明英
|
|
邡油777
|
双低品种、抗逆性极强,保障稳产、超大荚果,粒大籽多,保障高产。
|
适宜在四川、湖北等地作冬油菜秋季种植及新疆等春油菜区春季种植
|
四川邡牌种业有限公司、汉中市农业科学研究所
|
李英、谌国鹏、葛红心、等
|
|
川油83
|
高产、高抗、高油、宜机收、耐湿、耐密植,入选2023年四川省当家品种
|
四川、贵州、陕西、重庆、湖北、湖南、江西、安徽、江苏、浙江
|
四川省农业科学院作物研究所
|
李浩杰、蒋梁材、张锦芳等
|
|
望乡油1881
|
高产、高油、品质优良、丰产性突出、适宜机械化收割、适应性广、耐湿性强、耐密植、耐迟播等优点。
|
四川重庆贵州汉中、广西云南湖北湖南、江西安徽江苏
|
成都市农林科学院
|
杨进、付绍红、王继胜、邹琼、李云、陶兰蓉、龚万灼、康泽明、唐蓉、吴学明
|
|
川油101
|
中抗根肿病、高产、高抗、高油、宜机收、宜制种,入选2024年四川省农业主导品种
|
四川、贵州、陕西、重庆、湖北、湖南、江西、安徽、江苏、浙江
|
四川省农业科学院作物研究所、成都大美种业有限责任公司
|
李浩杰、蒋梁材、张锦芳等
|
|
蜀花9号
|
属高糖、低脂、高蛋白花生品种,口感细腻,回味香甜,适合鲜食,鲜花生亩产效益高。
|
四川非青枯病、叶斑病高发花生产区,春季、麦/油后直播种植
|
四川省农业科学院经济作物研究所
|
侯睿、黄老五、张小军、杨凤英等
|
|
康青11号
|
具有丰产性好、优质、籽粒紫色等特点
|
适宜在四川省甘孜藏族自治州及类似地区春播
|
甘孜藏族自治州农业科学研究所、四川省农业科学院作物研究所
|
杨开俊、刘廷辉、朱华忠、王文献、谢世刚、刘良珍、张英、江谧、伍玲、李式昭
|
|
绵薯25
|
优质鲜食品种,早熟,萌芽性好,茎秆粗壮,短蔓,薯皮浅红色,薯肉淡黄色,蒸煮后肉色金黄色,薯香味浓郁
|
四川、重庆、云南、湖北、河南等地
|
绵阳市农业科学研究院
|
余韩开宗、陈年伟、邹雪、丁凡、刘丽芳、饶莉萍
|
|
川芋50
|
生育期 88.8 天,出苗率 95.7%;块茎圆型,黄皮、白肉,表皮较粗糙,芽眼深度中,芽眼红色,商品薯率 67.3 %,平均单株薯块重 476.3g,淀粉含量 15.2%。
|
适宜四川省中高海拔中浅山区及平原丘陵区排透水好的地区春季种植
|
四川省农业科学院作物研究所(四川省种质资源中心)
|
胡建军,何卫,王克秀,唐铭霞,郑顺林,雷高,马松明,杨雯婷,文志强,张伟
|
|
川芥1号
|
中晚熟,丰产优质耐抽薹,生长势旺盛,叶浅绿色,叶柄及中肋宽厚光亮少筋,质地脆嫩,鲜食加工兼用。
|
适应于四川盆地丘陵秋冬季栽培
|
四川省农业科学院园艺研究所,成都好特园艺有限公司
|
刘独臣、李跃建、严奉君、房超、刘小俊、蔡鹏、梁根云、杨宏、谢彪
|
|
科威红10号
|
短日照类型,株形紧凑,叶深绿色,鳞茎圆球形、外皮紫红色、鳞茎重260~370克、生育期从定植到收获175天左右
|
四川、云南、贵州等短日照、短中日照洋葱产区
|
西昌科威洋葱种业有限责任公司
|
李成佐
|
|
川翠13号
|
华北型,油亮型,早熟。雌花率35%左右,坐果能力强。瓜皮色绿色,瓜肉绿色,果把短。口感脆嫩,味甜。
|
四川省黄瓜产区早春及秋延后种植。
|
四川省农业科学院园艺研究所 成都好特园艺有限公司
|
李跃建、刘小俊、梁根云、杨宏、谢彪、房超、刘独臣、蔡鹏
|
|
成豇30
|
早中熟,主蔓结荚为主,花冠浅紫色;嫩荚翠绿、长圆条形、顺直均匀,种皮为红褐色带黑色麻点,丰产性强
|
四川省豇豆主产区栽培
|
成都市农林科学院
|
陈玲、向娟、赵超、杨建、罗小波、游敏、潘虹宇
|
|
红冠6号
|
早熟,果实羊角形,鲜红色,长14.6厘米,粗1.6厘米,果重14.8克;株高58.3厘米,挂果多。
|
四川加工辣椒主产区露地种植
|
四川省农业科学院园艺研究所
|
陈鑫、宋占锋、李红、许艺、候思皓、巩雪峰
|
|
蜀萝11号
|
中熟、生长期80天,亩产5616.2公斤,增产率46.35%;耐糠心,商品率高,宜鲜食与加工
|
适宜非根肿病重度区的平坝、浅丘区秋冬季种植
|
四川省农业科学院水稻高粱研究所(四川省农业科学院德阳分院)
|
冉茂林、李晓梅、杨峰、雍晓平、冉科
|
|
川金10号
|
黄色品系,菌盖浅黄色、不易开伞。菌柄近白色,较脆,基部无绒毛、不粘连、着色浅。
|
适宜在人工控制光、温、水、CO2等条件的工厂化条件下周年生产
|
四川省食用菌研究所
|
王波
|
|
川丹2号
|
出苗早、出苗率高、花期和生育期长、产量高、品质优。
|
海拔400-1100米,土壤为紫色砂质中壤土。
|
四川农业大学,中江县万生农业科技有限责任公司,四川益利源科技有限公司
|
张利、姜媛媛、周永红、杨瑞武、王龙、陈柏良、许轲、朱柏雨、王海平、张绍奇、吴一超、李杨梅
|
|
天府5号
|
生长势旺盛,发芽早,特早生,氨基酸含量高,抗性强。
|
适宜在四川茶区茶树适种区域推广种植
|
洪雅县观音茶叶专业合作社;洪雅县农业农村局
|
王小萍、王云、李春华等
|
|
白雪公主
|
白雪公主为四川自主育成的大果型白肉枇杷新品种,丰产稳产,成熟期比大五星晚5-7天,品质优,适应性强
|
在德昌、石棉、龙泉、双流、仁寿、资中等枇杷栽培适宜区均可种植
|
四川农业大学、石棉县农业农村局、成都市龙泉驿区农业农村局、成都天府新区白沙街道办事处、四川福仁缘农业开发有限公司
|
王永清、邓群仙、潘翠萍、张卉、杨志武等
|
|
蜀椒1号
|
突破红花椒高海拔适生局限,可低海拔栽培,抗逆性强,结果性状好,果品好,具广适、高抗、丰产、优质等特点
|
适宜在四川省海拔300-2200m的地区种植
|
四川省农业特色植物研究院、四川农业大学、四川省林业科学研究院
|
龚霞、吴银明、罗成荣、龚伟、陈政、李佩洪、曾攀、唐伟
|
|
川乡黑猪
|
被毛黑色,具肉质优、生长快、瘦肉率高等特点,是生产优质肉猪的最佳父本。
|
适合全国范围内推广。目前已远销广东、浙江、云南等省份。
|
四川省畜牧科学研究院
|
吕学斌等
|
|
蜀宣花牛
|
乳肉生产性能优良、能有效适应我国南方夏季高温高湿、冬季低温高湿自然气候条件以及农区粗放饲养管理条件。
|
全国13个省市和省内21个市(州)应用
|
四川省畜牧科学研究院
|
王淮、付茂忠、易军等66人
|
|
大恒799肉鸡
|
该配套系属青脚麻羽优质肉鸡,父母代繁殖性能高,商品代生长速度中等且可通过羽速自别雌雄。
|
河南、山东、安微、四川等地
|
四川省畜牧科学研究院、四川大恒家禽育种有限公司
|
蒋小松、杜华锐、李晴云等
|
|
天府农华麻羽肉鸭配套系
|
父母代年产蛋量250枚,商品鸭为黄麻羽,屠宰后胴体黑色素残留少、屠体美观,料重比2.6:1。
|
全国主要麻羽肉鸭养殖省份
|
四川农业大学、四川省畜牧总站、河南旭瑞食品有限公司
|
王继文
|
|
蜀兴1号肉兔
|
综合繁殖性能好,生长速度快,适应性强,特别是在2kg左右体重上市时具有优秀的屠宰性能和饲料报酬
|
适宜在四川、重庆、贵州、云南等西南地区肉兔主产区推广
|
四川省畜牧科学研究院
|
谢晓红、雷岷、李丛艳、邝良德等21人
|
|
长吻鮠“川江1号”
|
长吻鮠“川江1号”生长速度快,18月龄体重提高25.84%左右,可缩短商品鱼上市周期,降低越冬成本和风险
|
全国水温适宜的人工可控的淡水水体
|
四川省农业科学院水产研究所、中国水产科学研究院淡水渔业研究中心、四川省珍稀特有鱼类保护与利用中心、西南大学、中国科学院水生生物研究所
|
周剑、董在杰、叶华、魏震、王忠卫、杜军、徐钢春、张露、罗辉、朱文彬、林珏、聂志娟、李强、陈晓晶
|
|
阿坝中蜂
|
体型大、吻长,蜂王呈黑色或红棕色,雄蜂呈黑色;蜂王产卵力强;善于利用零星蜜源,生产性状良好。
|
四川省全省
|
/
|
/
|
|
川优1号(川山×蜀水)
|
性能稳定、强健好养、产量高、茧丝质优,是缫5A~6A级高品位生丝的极好原料茧品种。
|
长江流域、黄河流域,中心饲养区域为四川蚕区
|
四川省南充蚕种场
|
曹宁宁
|
08
广西壮族自治区
水稻(8个):野香优莉丝、昌两优8号、昱香两优馥香占、邦两优郁香、昌两优馥香占、雅香优龙丝苗、万太优美占、色香优粉丝。
玉米(10个):恒玉828、桂单907、庆红509、恒玉821、瑞丰390、桂单919、壮香玉808、佳实333、桂单162、桂单0810。
大豆、油料(5个):桂夏7号、桂春15号、桂夏豆119、桂花58、桂花41。
杂粮(2个):桂薯10号、桂紫薇薯1号。
蔬菜(1个):红吉星5号。
水果园艺(3个):桂蕉9号、桂丰早、越州红。
甘蔗(5个):桂糖42号、桂糖44号、桂糖55号、中蔗9号、壮糖6号。
桑蚕(1个):桂蚕8号。
茶树(3个):凌云5号、桂香早、桂茗1号。
家禽(2个):金陵麻鸡、祝氏麻鸡。
09
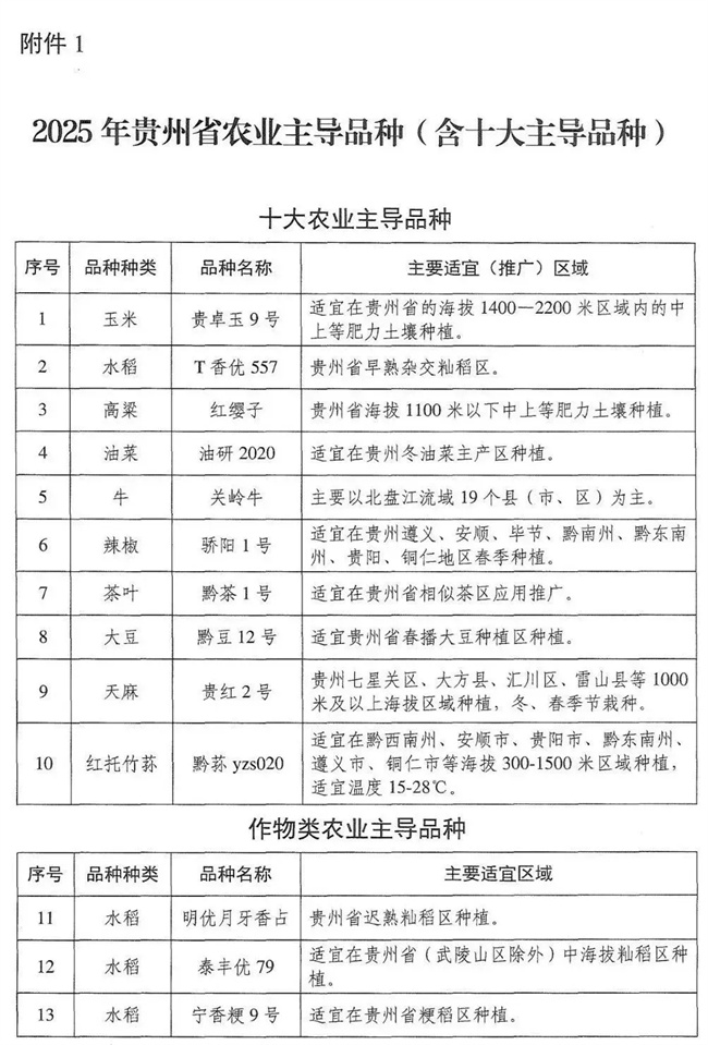
贵州省

10
江苏省
粮油类(30个)
水稻:南粳9108、南粳5718、宁香粳9号、南粳3908、金香玉1号、泰香粳1402、镇稻668、镇稻33号、镇糯19号、镇糯29号、镇糯762
小麦:镇麦12号、扬麦25 、宁麦13 、镇麦15、镇麦18 、扬麦23 、扬麦34
玉米:苏玉29 、苏科糯1902 、苏玉糯 602
大豆:徐豆27
油菜:宁R101 、宁杂182、宁杂811、镇油11号
花生:徐花22 、泰花11号
甘薯:徐紫薯8号、苏薯28
畜牧类(5个)
肉鸡:和盈黑鸡配套系、花山鸡配套系
蛋鸡:海兰蛋鸡配套、新罗曼蛋鸡配套系
水禽:润州凤头白鸭地方遗传品种
水产类(8个)
鱼:大口黑鲈“ 优鲈3号” 、异育银鲫“ 中科3号”
虾:罗氏沼虾“苏沪1号” 、罗氏沼虾“数丰1号” 、青虾“太湖3号” 、克氏原螯虾“ 盱眙1号”
蟹:中华绒螯蟹“ 诺亚1号” 、中华绒螯蟹“金农1号”
11
海南省
一、农作物
(一)水稻:特优9068、吉丰优866、特优458、吉丰优1002、特优5511、伍两优钰占、隆望两优889
(二)香蕉:宝岛蕉
(三)荔枝:新球蜜荔
(四)菠萝:热研8号、热农56
(五)芒果:热品4号
(六)尖蜜拉(菠萝蜜):黄晶蜜
(七)火龙果:双色1号
(八)可可:香可16号
(九)苦瓜:热研3号
(十)益智:琼中1号
(十一)橡胶树:热垦628
二、畜禽水产品种
(一)禽类:“潭牛3号肉鸡配套系”、儋州鸡
(二)水产:金鲳“晨海1号”
12
浙江省
一、主导品种(79个)
(一)水稻(28个)
单季籼粳杂交稻:甬优1540(单双季兼用)、嘉丰优2号(单双季兼用)、浙优18、浙粳优1578、甬优15、甬优7860、华中优9326、春优927
早籼稻:甬籼15、中早39、中组143、中组18、金早645、中组53、舜达135
常规晚粳稻:浙禾香2号、嘉67、浙粳100、秀水121、秀水14、宁84(单双季兼用)、嘉禾247、浙辐粳83、秀水1717、宁88(单双季兼用)
连作籼粳杂交稻:甬优7850(单双季兼用)
单季杂交籼稻:中浙优8号、泰两优217
(二)玉米(4个)
糯玉米:钱江糯3号、杭糯玉21
甜玉米:浙甜19、科甜4号
(三)大豆(3个)
鲜食春大豆:浙农6号、浙鲜12
鲜食秋大豆:衢鲜5号
(四)大小麦(4个)
小麦:扬麦33、浙华1号、扬麦28
大麦:浙皮15号
(五)油菜(6个)
浙油杂59、浙油50、浙油51、越优1510、越优1203、浙大630
(六)蚕豆(1个)
浙蚕1号
(七)豌豆(1个)
浙豌1号
(八)甘薯(2个)
浙薯33、心香
(九)马铃薯(1个)
浙薯956
(十)蔬菜(20个)
番茄:浙樱粉1号、浙杂503
草莓:浙莓17号(建德红)
西兰花:浙青100、台绿5号
豇豆:之豇618
萝卜:浙萝6号
茭白:浙茭6号
辣椒:衢椒1号
茄子:杭茄2010
西瓜:浙蜜8号、美都
大白菜:早熟8号
甜瓜:丰登蜜25、浙甜105
花椰菜:浙农松花88天
结球甘蓝:浙甘85
南瓜:翠栗5号
黄瓜:浙秀1号
瓠瓜:浙蒲9号
(十一)水果(2个)
梨:翠玉
葡萄:天工墨玉
(十二)茶树(1个)
茶树:中茶108
(十三)蚕桑(3个)
蚕桑:秋华×平30、强桑5号、中2016×日2016
(十四)食用菌(2个)
香菇:浙香6号
秀珍菇:杭秀2号
(十五)中药材(1个)
浙贝母:浙贝3号
13
福建省

14
湖北省

15
河北省

16
辽宁省
一、玉米(10个)
东单1331、东甜糯100、乾坤1807、良玉99号、G822、
联达坤瑞522、宏恺706、东科2109、丹玉405、宏硕A023
二、水稻(5个)
盐粳219、北粳2号、红海滩1号(原名:锦稻109)、
盐粳337、富友稻1615
三、小麦(1个)
辽春20
四、大豆(4个)
辽豆32、丹豆23、铁豆67号、铁丰31号
五、油料(3个)
1.花生:辽花608、阜花35
2.向日葵:辽嗑杂2号
六、杂粮(9个)
1.高粱:辽糯11、锦杂109
2.谷子:辽谷57、朝谷26
3.甘薯:辽寒薯3号
4.马铃薯:尤金
5.绿豆:辽绿15
6..豇豆:辽豇豆1号
7.红小豆:辽红小豆5号
七、蔬菜(7个)
1.大白菜:鑫旺3号
2.番茄:辽粉187、园艺504
3.黄瓜:绿园36
4.辣椒:辽椒26
5.大葱:辽葱10号
6.茄子:16Q09
八、水果园艺(20个)
1.苹果:华丰、华红、岳阳红、岳艳
2.梨:华蜜、晚脆香、早金酥、南红梨
3.桃:中农珍珠、中农秋香
4.葡萄:辽峰、华葡黑峰、华葡高后
5.李:国馨、国色天香
6.甜樱桃:蜜露
7.甜瓜:金泉1号
8.西瓜:奉甜8号
9.草莓:红颜
10.蓝莓:密斯梯
九、食用菌中药材花卉(7个)
1.食用菌:香姑申友T2、三友木耳1号
2.中药材:辽五味子1号、辽精1号、华珍(人参)
3.百合:索蚌、西伯利亚
十、畜禽(12个)
1.猪:大白猪、长白猪、杜洛克猪、辽丹黑猪
2.牛:辽育白牛
3.羊:辽宁绒山羊、辽宁夏洛莱羊
4.鸡:圣泽901、艾维茵肉鸡配套系
5.鹿:西丰梅花鹿
6.柞蚕:辽蚕大9、辽蚕916
十、水产(9个)
1.蟹:中华绒螯蟹“光合1号”
2.棘皮类:刺参、中间球海胆“大金”
3.海水贝类:虾夷扇贝、大竹蛏、毛蚶
4.刺胞类:海蜇(辽海科1号)
5.淡水鱼:拉氏鱥、高体雅罗鱼
17
甘肃省

18
陕西省
一、玉米品种
(一)陕北渭北春播区
长城沿线灌溉区:金科玉3308、陕科9号、榆单896。
陕北旱作春玉米区:DF636、延科288、陕单653。
渭北旱作春玉米区:万瑞6号、陕单609、金科玉6。
机收籽粒品种:陕单650、榆单896、农科大33。
(二)关中夏播区
关中东部地区:郑单958、陕科6号、良玉99。
关中西部地区:延科288、陕单650、金科玉3306。
机收籽粒品种:陕单660、金科玉1号、陕单803。
(三)陕南地区
春播区:中金368、安科106、陕科9号。
夏播区:金科2号、陕单2001。
高寒山区:四号黄、华玉5号、安玉9号。
(四)专用玉米品种
青贮玉米品种:大唐12、秦鑫630、农科66。
鲜食玉米品种:彩甜糯9号、陕K8143、西星五彩甜糯1号。
二、水稻品种
平川地区:黄华占、川优6203、 宜香优2115。
浅山丘陵区:陕稻12号、泰丰忧7号、羌穗100。
机械化插秧:黄华占、五山丝苗常规稻。
三、大豆品种
陕北渭北春播区:冀豆17、中黄35、汾豆93。
关中夏播区:秦豆2018、宝豆10号、延豆6号。
陕南地区:陕豆125、秦豆2018、中黄13。
四、马铃薯品种:克新1号(紫花白)、早大白、费乌瑞它。
19
山西省

20
云南省



21
重庆市

22
宁夏回族自治区
一、水稻(7个)
宁粳28号、宁粳50号、富源4号、宁粳48号、宁粳43号、宁粳63号、闽宁1号
二、玉米(21个)
籽粒玉米(13个):先玉1225、先玉1611、先玉698、西蒙6号、先正达408、润丰1601、铁391、先玉1483、先玉1321、东农258、宁单40号、锦润919、瑞普686
青贮玉米(8个):JK929、种星618、DF636、宁单33号、华亦1204、科河699、兴贮88、银玉6118
三、大豆(3个)
铁丰31、宁豆8号、绥农26
四、小麦(10个)
春小麦(6个):宁春4号、宁春55号、宁春62号、宁春50号、宁3015、宁春63号
冬小麦(4个):宁冬16号、兰天32号、宁冬20号、晋麦101号
五、马铃薯(4个)
青薯9号、宁薯19号、陇薯7号、宁薯21号
六、小杂粮油料(9个)
谷子2个:张杂谷13号、张杂谷19号
胡麻2个:宁亚23号、宁亚24号
荞麦3个:信农1号、固荞1号、固荞3号
糜子2个:固糜23号、固糜25号
七、冷凉蔬菜(28个)
设施蔬菜(18个):番茄(4个):粉印三号、美粉869、卡美其、亚蔬12号;樱桃番茄(3个):香妃3号、碧娇、宁樱红1号;辣椒(4个):华美105、博陇、螺美、金惠13E;黄瓜(3个):博美626、德尔10、碧玉三号;西瓜(3个):华铃、惠铃、宁农科花黛;甜瓜(1个):蜜世界
露地蔬菜(7个):番茄(2个):丰收128、HS130;辣椒(3个):娇龙12号、巨峰1号、宁椒3号;西兰花(2个):耐寒优秀、绿雄70;露地西甜瓜(3个):绿宝金花6号、金城红金五、西夏印象
八、牧草(8个)
苜蓿(4个):中苜3号、中苜4号、WL366HQ(歌纳)、甘农4号
饲用燕麦(1个):燕王(福瑞至)
饲用小黑麦(3个):晋饲草1号、冀饲5号、石大1号
23
青海省



来源:种业商务网综合省农业农村厅(农业农村局)





