种业商务网
www.chinaseed114.com
首页
频道
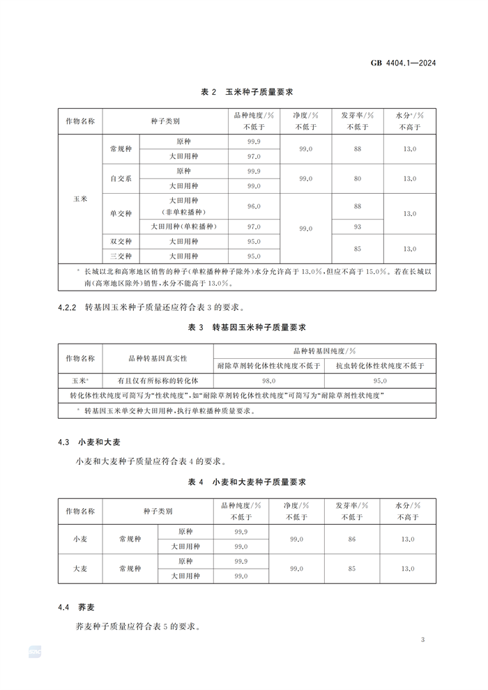
《粮食作物种子 第1部分:禾谷类》(GB4404.1-2024)
2024-11-21 浏览:
1614
点击下载:
粮食作物种子 第1部分:禾谷类.pdf
展示全文↓↓
下一篇:《经济作物种子 第2部分:油料类》(GB4407.2-2024)
上一篇:《主要农作物品种审定办法》
电脑版
返回顶部
Copyright © 种业商务网
经营性备案号:
豫B2-20160335
豫公网安备 41019702002118号
首页
频道
我的
微信
关闭
扫描二维码,关注官方微信