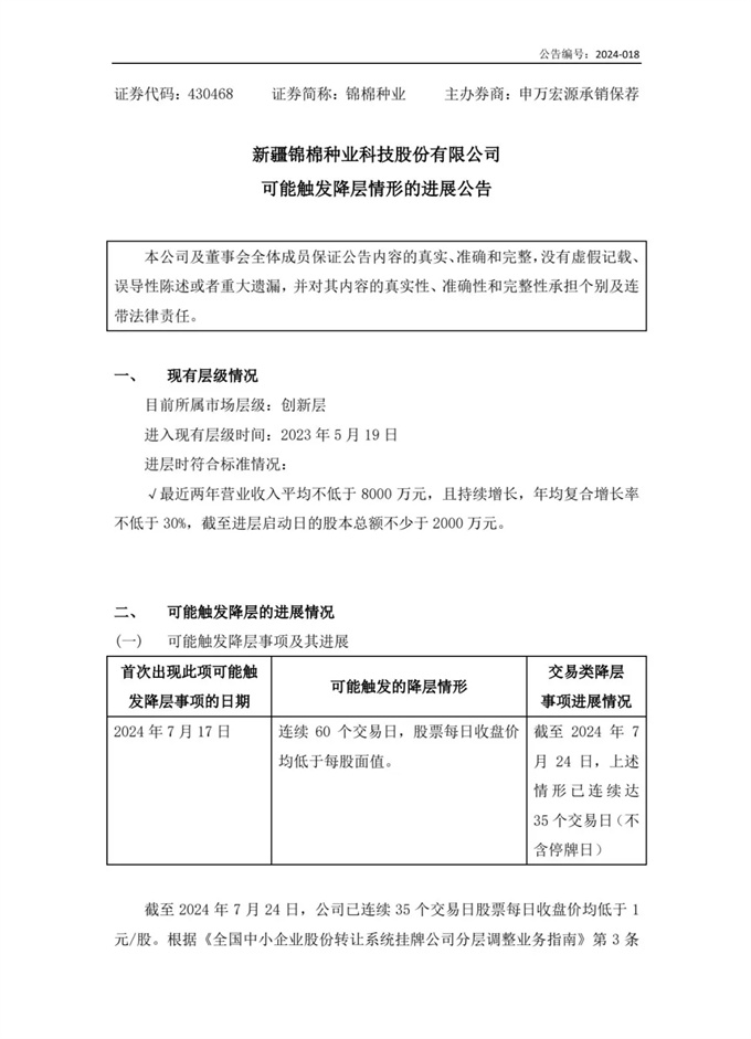
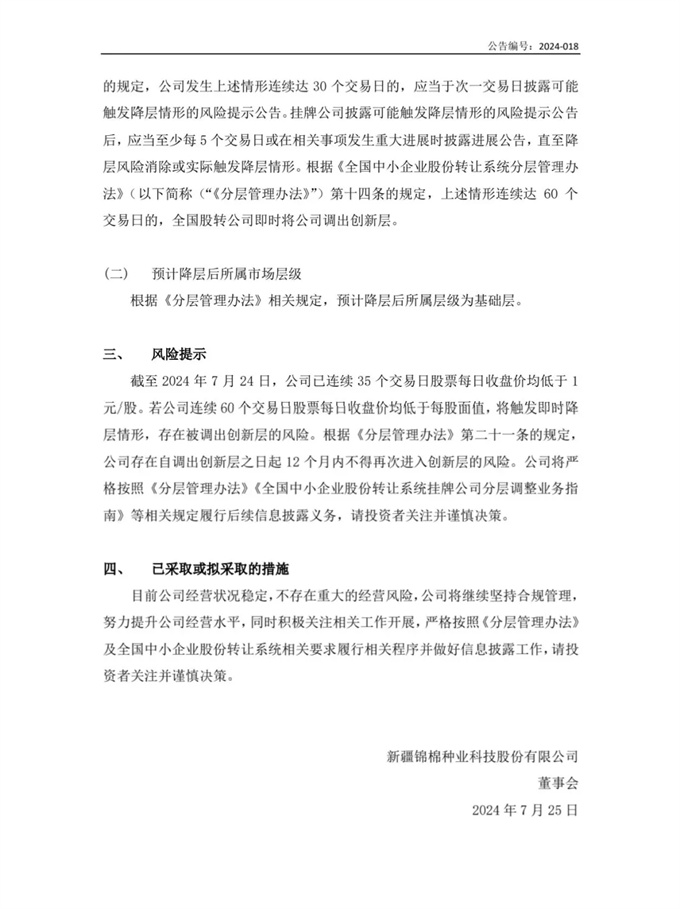
连续35个交易日股票每日收盘价均低于1元/股!
新疆锦棉种业科技股份有限公司公告,可能触发新三板降层情形,或由创新层降至基础层。

01
连续低于1元/股,或由创新层降至基础层
锦棉种业在7月25日公告,截至2024年7月24日,公司已连续35个交易日股票每日收盘价均低于1元/股。
根据《全国中小企业股份转让系统分层管理办法》第十四条的规定,上述情形连续达60个交易日的,全国股转公司即时将公司调出创新层。
据了解,新三板种业进入创新层时,应符合标准情况:最近两年营业收入平均不低于8000万元,且持续增长,年均复合增长率不低于 30%,截至进层启动日的股本总额不少于2000万元。
根据《分层管理办法》相关规定,预计降层后所属层级为基础层。锦棉种业在公告中称,目前公司经营状况稳定,不存在重大的经营风险,公司将继续坚持合规管理,努力提升公司经营水平,同时积极关注相关工作开展,严格按照《分层管理办法》及全国中小企业股份转让系统相关要求履行相关程序并做好信息披露工作,请投资者关注并谨慎决策。
公告全文见下图
02
2023年营收超2.5亿元,净亏损超200万元
锦棉种业成立于2003年,位于新疆伊犁,注册资本6900万元。公司主营各类农作物种子,种苗的生产、加工、销售;种用皮棉的生产、加工、销售,等等。
2014年1月,锦棉种业在新三板挂牌。截至发稿,公司每股股价为0.70元。总市值为4830万元。
锦棉种业2023年年报显示,报告期内公司实现营业收入约2.58亿元,净亏损约208万元。报告期内研发费用675万元,同比增加106%以上。



来源丨农财君综合整理
编辑丨农财君
联系农财君丨18565265490
新时代 新种业
南方农村报丨农财宝典





