种业商务网
www.chinaseed114.com
首页
频道
2024年中国(广西)—东盟蔬菜新品种大会田间种植表现优秀品种公布
2024-05-26 浏览:
393
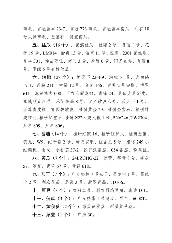
关于公布2024年中国(广西)—东盟蔬菜新品种大会田间种植表现优秀品种名单的通知
展示全文↓↓
下一篇:第八届中国(南宁)鲜食玉米大会田间种植表现优秀品种名单
上一篇:《主要农作物品种审定办法》
电脑版
返回顶部
Copyright © 种业商务网
经营性备案号:
豫B2-20160335
豫公网安备 41019702002118号
首页
频道
我的
微信
关闭
扫描二维码,关注官方微信