《UPOV公约》为植物新品种保护提供了国际法律框架。UPOV成员享受的一项重要利益就是育种者可以在任一联盟成员提交申请并享受与该成员国民同等的待遇。今天就来看一看《公约》中有关国民待遇、提交申请和优先权的条款。
国民待遇
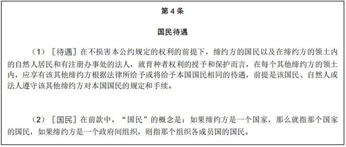
《UPOV公约》第4条对国民待遇作出定义:


国民待遇把一个联盟成员的国民和居民与其他成员的国民和居民置于同等位置。这是作为联盟成员所享有的一项重要利益。
提交申请
植物育种者权利申请条款载于《UPOV公约》1991年文本第10条:

《UPOV公约》未限制首次申请地点。育种者可向联盟任一成员的主管机关提交申请。《UPOV公约》允许育种者继续向其他成员提交申请,无需等待首次申请获批。
《UPOV公约》规定保护具有独立性,一个联盟成员批准或拒绝育种者权利不受其他成员对同一品种育种者权利批准或拒绝的影响。
UPOV开发了在线申请工具UPOV PRISMA,方便申请人向加入了UPOV PRISMA的UPOV成员PVP办公室提交PVP申请
(https://www.upov.int/upovprisma/zh/index.html)。
使用UPOV PRISMA的好处如下:
• PVP申请在线服务
• 表格语言选择
• 对预设回复进行翻译
• 将数据复制到其他申请
• 新颖性和优先权提醒
• 查看所有PVP办公室程序
• 所有提交内容概览

但是,在不损害保护独立性的前提下,联盟鼓励成员之间在审查上进行合作。植物品种审查合作将在后面会介绍。
优先权
《UPOV公约》第11条规定了为期一年的优先权,以同一品种在联盟另一成员的在先申请为基础。因此,后续申请被视为于在先申请的申请日提交。
在进行新颖性和特异性标准审查时,优先权可为申请人带来益处(见文件UPOV/EXN/PRI,《UPOV公约》下优先权的解释性说明”)(请参见UPOV/INF/6/5 -关于第11条“优先权”的说明-第43页),这样,续后申请在审查时会与首次申请的申请日关联。
优先权提供的其他益处包括:在续后申请中,育种者有最少3个月的时间提交相关文件,且育种者可将审查推迟到优先权到期后最多两年。值得注意的是,为了利用首次申请获得的优先权,育种者必须在续后申请中提出优先权主张。如果育种者没有提出,续后申请将以实际提交日期为准。
我们假设一个案例:有一个育种者在不同时间向法国、哥伦比亚、美国和日本这四个联盟成员主管机关申请同一品种的植物育种者权利,我们来分析一下该案例中优先权的后果。

下图以“时间轴”的形式呈现上述案例,旨在说明主张截止的日期以及在成功主张优先权的情况下,申请日期的追溯效力。


联盟成员可以决定为非成员的国民提供国民待遇吗?
联盟成员可以在《UPOV 公约》的要求之外,向更多国家提供国民待遇。比如,联盟成员决定同时给各联盟成员的国民和居民以及世贸组织成员的国民和居民提供国民待遇,这并不违反《公约》。
UPOV PRISMA 的主要特征是什么?
PVP申请在线服务
表格语言选择
对预设回复进行翻译
将数据复制到其他申请
新颖性和优先权提醒
查看所有PVP办公室程序
所有提交内容概览UPOV开发了在线申请工具UPOV PRISMA,方便申请人向加入了UPOV PRISMA的UPOV成员PVP办公室提交PVP申请
(https://www.upov.int/upovprisma/zh/index.html)。
来源丨《UPOV公约》下植物育种者的权利(世界知识产权组织远程教育中文平台)
编辑丨农财君
联系农财君丨18565265490
新时代 新种业
南方农村报丨农财宝典





