按规定,我国开展农作物种子
进出口业务的种子企业
应当领取
种子进出口生产经营许可证,
并按规定
向农业农村部申请
进出口种子审批
去年3月1日实施的新种子法第七章第五十七条:从事种子进出口业务的,应当具备种子生产经营许可证;其中,从事农作物种子进出口业务的,还应当按照国家有关规定取得种子进出口许可。
如何办理种子出口审批,农财君在农业农村部官网找到农作物种子出口审批办理指南,以下是指南全文↓↓
此外,为了进一步规范和帮助企业顺利开展种子进出口业务,中国种子贸易协会将于12月27日在福建厦门组织相关培训班,欢迎报名参会。
农作物种子出口审批办理指南
项目信息
项目名称:农作物种子出口审批
项目编码:17008-1
国家事项平台编码:1110000000001326641000120203004
事项类型:行政许可
办件类型:承诺件
适用范围
本指南规定了农业农村部负责的农作物种子出口审批事项的审批依据、审批程序、审查内容、办理时限等内容。
本指南适用于农作物种子出口审批项目。
本事项审批对象为企业。
审查类型
前审后批。
审批依据
1.《中华人民共和国行政许可法》(中华人民共和国主席令2003年第7号公布)。
2.《中华人民共和国种子法》(2000年7月8日审议通过,2004年8月28日第一次修正,2013年6月29日第二次修正,2015年11月4日修订)。(2000年7月8日审议通过,2004年8月28日第一次修正,2013年6月29日第二次修正,2015年11月4日修订, 2021年12月24日第三次修订)
3.《国务院关于深化“证照分离”改革进一步激发市场主体发展活力的通知》(国发〔2021〕7号)
4.《农作物种质资源管理办法》(农业部令2003年第30号发布,农业部令2004年38号修订)。(农业部令2003年第30号发布,农业部令2004年38号修订,农业农村部令2022年第1号修订)
5.《进出口农作物种子(苗)管理暂行办法》(农业部令1997年第14号)。(农业部令1997年第14号,农业农村部令2022年第1号修订)
6.《农作物种子生产经营许可管理办法》(农业部令2016年第5号公布,农业部令2017年第8号修订,农业农村部令2019年第2号修订,农业农村部令2020年第5号修订,农业农村部令2022年第1号修订,农业农村部令2022年第2号修订)。
受理机构
农业农村部政务服务大厅种业窗口。
决定机构
农业农村部。
行使层级
国家级。
数量限制
无数量限制。
申请条件
申请出口农作物商品种子的企业,应当取得与申请出口种子类别相符的出口业务资格。
禁止性要求
无。
申请材料目录
1.中华人民共和国农业农村部动植物苗种进(出)口申请表》(申请单位盖章,原件1份)。
2.商品种子出口合同复印件1份。
3.品种特种特性详细说明。
4.植物新品种权证书复印件及品种权人同意证明复印件1份。
份。
5.企业法人营业执照复印件1份,《农作物种子生产经营许可证》(生产经营方式为进出口)复印件1份或农作物种子生产经营许可证编号。
上述申请材料中以下证明材料可选择采用书面承诺方式,以告知承诺书(见附件)替代。
4.植物新品种权证书复印件。
5.营业执照复印件,《农作物种子生产经营许可证》复印件。
申请接收
接收单位:农业农村部政务服务大厅种业窗口
联系电话:010-59191810
办公地址:北京市朝阳区农展南里11号
传 真:010-59191808
网 址:http://202.127.42.178:5911/seedjck/
办理基本流程
1.农业农村部政务服务大厅种业窗口审查相关材料,申请材料齐全的予以受理。
2.对于首次出口的品种,农业农村部种业管理司组织专家进行评审;对于非首次出口的品种,企业应提供品种的出口记录或以往审批表编号。
3.对于对外制种获得的商品种子出口的,企业应提供对应的种子进口记录或审批表编号。
4.农业农村部种业管理司根据国家有关规定对申报材料进行审查。
5.农业农村部种业管理司业务处提出审批方案,按程序审签后办理批件。
6 流程图
办理方式
网上提交申请材料时,需将纸质材料同步报送。
行使层级
国家级。
法定办理时限
20个工作日(专家评审时间不超过3个月)。
承诺办结时限
20个工作日(专家评审时间不超过3个月)。
收费依据及标准
不收费。
到办事现场次数
0次。
审批结果
准予许可的,颁发由农业农村部种业管理司司长审签的《中华人民共和国农业农村部动植物苗种进(出)口审批表》;不准予许可的,不出具《中华人民共和国农业农村部动植物苗种进(出)口审批表》,并告知原因。
结果送达
自作出决定之日起10日内向行政相对人颁发加盖中华人民共和国农业农村部进出口农作物种子审批专用章的《中华人民共和国农业农村部动植物苗种进(出)口审批表》。根据申请人要求,选择在农业农村部政务服务大厅现场领取或以邮寄方式送达。
行政相对人权利和义务
1.申请人申请行政许可,应当如实向行政机关提交有关材料和反映真实情况,并对其申请材料实质内容的真实性负责。
2.行政许可申请人隐瞒有关情况或者提供虚假材料申请行政许可的,行政机关不予受理或者不予行政许可,并给予警告;行政许可申请属于直接关系公共安全、人身健康、生命财产安全事项的,申请人在一年内不得再次申请该行政许可。
3.收到不予受理通知书、办结通知书(不予许可)之日起,申请人可以在60日内向农业农村部申请行政复议,或者在6个月内向北京市第三中级人民法院提起行政诉讼。
咨询途径
现场咨询:农业农村部政务服务大厅种业窗口
电话咨询:010-59191810
监督投诉渠道
监督电话:010-59193385
网上投诉:农业农村部官方网站-政务服务-行政许可投诉
办公地址和时间
办公地址:农业农村部政务服务大厅种业窗口
北京市朝阳区农展南里11号
办公时间:每周一到周五(节假日除外)
上午8:30-11:00
下午13:30-16:00
农作物种子生产经营许可证核发
办理指南
项目信息
项目名称:农作物种子生产经营许可证核发
国家平台事项编码:1110000000001326641000120204002
部级事项编码:17006-2、3
事项类型:行政许可
办件类型:承诺件
适用范围
本指南规定了农作物种子生产经营许可证核发的审批依据、申请条件、办理流程、办理时限等内容。
本指南适用于外商投资企业种子生产经营许可证核发项目和农作物种子进出口生产经营许可证核发项目。
本事项审批对象为企业。
审批类型
前审后批。
审批依据
1.《中华人民共和国种子法》(2000年7月8日审议通过,2004年8月28日第一次修正,2013年6月29日第二次修正,2015年11月4日修订)。
2 《农作物种子生产经营许可管理办法》(农业部令2016年第5号公布,农业部令2017年第8号修订,农业农村部令2019年第2号修订)。
受理机构
农业农村部政务服务大厅。
决定机构
农业农村部。
行使层级
国家级
数量限制
无数量限制。
申请条件
申请领取种子生产经营许可证的(申请变更许可证除外),需经所在地省级农业农村主管部门审核,提交书面审核意见。
禁止性要求
无。
申请材料目录:
1.《农作物种子生产经营许可证申请表》(审核机关盖章,原件一份)或者《农作物种子生产经营许可证变更申请表》。
2.企业注册所在地省级农业农村主管部门审核意见(原件一份)。
3.装订成册的材料(一份),要求目录、页码及内容清晰可见,内容至少包括:
3.1 单位性质、股权结构等基本情况,公司章程、营业执照复印件, 设立分支机构、委托生产种子、委托代销种子以及以购销方式销售种子等情况说明。
3.2 种子生产、加工贮藏、检验专业技术人员的基本情况,申请企业法定代表人和高级管理人员名单及其种业从业简历原件。
3.3 办公场所的自有产权或租赁情况说明;种子生产、加工贮藏、检验等设施设备的情况说明。
3.4 品种审定证书或品种登记证书复印件;生产经营授权品种的,提交植物新品种权证书复印件及品种权人的书面同意证明。
3.5 种子生产地点检疫情况说明。
3.6 书面承诺(内容见示范文本)。外商投资企业还应当提交:项目建议书和可行性研究报告的批准文件复印件;设立外商投资企业的合同(含合作协议)和章程复印件;合同章程的批准文件及审批部门颁发的《外商投资企业批准证书》复印件。
4 在有效期内申请变更许可证的,只提交变更事项涉及的相关材料及书面承诺。
上述申请材料中以下证明材料可选择采用书面承诺方式,以告知承诺书(见附件)替代。
3.1营业执照复印件。
3.4品种审定证书或品种登记证书复印件;生产经营授权品种的,提交的植物新品种权证书复印件。
3.6 外商投资企业提交的:项目建议书和可行性研究报告的批准文件复印件;合同章程的批准文件及审批部门颁发的《外商投资企业批准证书》复印件。
申请接收
接收单位:农业农村部政务服务大厅种业窗口
联系电话:010-59191810
办公地址:北京市朝阳区农展馆南里11号
传 真:010-59191808
网 址:http://202.127.42.47:8016/qyindex.aspx
办理基本流程
1.材料受理。农业农村部政务服务大厅种业窗口受理省级农业农村主管部门报送的《农作物种子生产经营许可证申请表》或申请企业提交的《农作物种子生产经营许可证变更申请表》及其相关材料,并核对农作物种子生产经营许可管理系统上的申请信息,进行初审。
2.专家审查。农业农村部种业管理司组织专家对申报材料进行审查。
3.办理批件。农业农村部种业管理司根据专家审查意见提出审批方案,按程序审签后办理批件。种子生产经营许可证变更的,由农业农村部种业管理司业务处确认,按程序审签后办理批件。
流程图

办理方式
网上提交申请材料时,需将纸质材料同步报送。
到办事现场次数 0次
承诺办理时限 20个工作日(专家评审时间不超过2个月)。
法定办理时限 20个工作日(专家评审时间不超过2个月)。
收费依据及标准不收费。
审批结果准予许可的,颁发加盖中华人民共和国农业农村部公章的《农作物种子生产经营许可证》;不予许可的,作出不予许可的书面决定。
结果送达自作出决定之日起10日内向行政相对人颁发加盖本行政许可实施机关专用印章的证件。根据申请人要求,选择在农业农村部政务服务大厅现场领取或以邮寄方式送达。
行政相对人权利和义务
1.申请人申请行政许可,应当如实向行政机关提交有关材料和反映真实情况,并对其申请材料实质内容的真实性负责。
2.行政许可申请人隐瞒有关情况或者提供虚假材料申请行政许可的,行政机关不予受理或者不予行政许可,并给予警告;行政许可申请属于直接关系公共安全、人身健康、生命财产安全事项的,申请人在一年内不得再次申请该行政许可。
3.收到不予受理通知书、办结通知书(不予许可)之日起,申请人可以在60日内向农业农村部申请行政复议,或者在6个月内向北京市第三中级人民法院提起行政诉讼。
咨询途径
现场咨询:农业农村部政务服务大厅种业窗口电话咨询:010-59191810
监督投诉渠道
监督电话:010-59193385网上投诉:农业农村部官方网站-政务服务-行政许可投诉
办公地址和时间
办公地址:农业农村部政务服务大厅种业窗口北京市朝阳区农展馆南里11号
办公时间:每周一到周五(节假日除外)上午08:30-11:00下午13:30-16:00
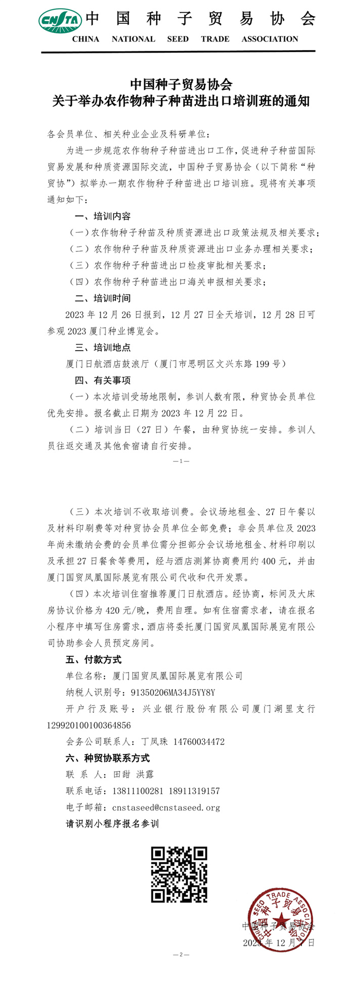
中国种子贸易协会关于举办农作物种子种苗进出口培训班的通知
为进一步规范农作物种子种苗进出口工作,促进种子种苗国际贸易发展和种质资源国际交流,中国种子贸易协会拟于12月27日在福建厦门举办一期农作物种子种苗进出口培训班。
培训内容包括(一)农作物种子种苗及种质资源进出口政策法规及相关要求;(二)农作物种子种苗及种质资源进出口业务办理相关要求;(三)农作物种子种苗进出口检疫审批相关要求;(四)农作物种子种苗进出口海关申报相关要求。
本次培训不收取培训费。参训人员自行安排往返交通及其他食宿。更多详情查看下图↓↓

编辑丨农财君
联系农财君丨18565265490
新时代 新种业
南方农村报丨农财宝典





