重磅!最全!中国种企20强、农作物前10大品种名单发布
农财网种业宝典 2023-09-24

2023年9月24日,第十五届中国国际种业博览会暨第二十届全国种子信息交流与产品交易会(简称“全国种子双交会”)在安徽合肥开幕。大会期间举行信息发布会,发布了多项重磅排名,包括:
2022年度水稻、小麦、玉米、大豆、冬油菜、花生、马铃薯、结球甘蓝等农作物推广面积前十大品种名单,2022年度中国种业企业商品种子销售总额前20强,水稻、杂交玉米、小麦、大豆、蔬菜企业商品种子销售总额前10强,棉花、马铃薯、油菜企业商品种子销售总额前5强等。

第二十届全国种子双交会信息发布会现场。
以下是完整名单↓↓↓
会上发布了2022年度中国种业企业销售排名


全国农技中心副主任刘信主持信息发布会。

全国农技中心首席专家王玉玺,依据全国农作物种业行业统计的商品种子销售额,发布了2022年度中国种业企业商品种子销售总额前2位名单及分作物商品种子销售额排名情况。
会上发布了2022年度水稻、小麦、玉米、大豆、冬油菜、花生、马铃薯、结球甘蓝推广面积前十大品种名单

信息发布会上还进行了其他信息发布和情况介绍。
全国农技中心品种登记处处长邱军发布第三批国家农作物展示评价基地名单。







更正:广西壮族自治区



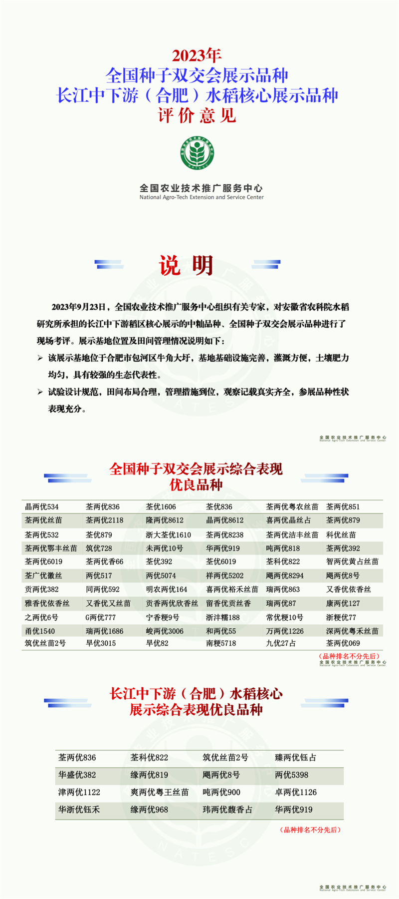
会上,国家农作物品种审定委员会稻专业委员会主任、湖南省农科院副院长许靖波,依据田间种植调查和专家现场评审情况,公布了本届双交会水稻田间种植品种展示评价结果,共有82个水稻品种获推介。

会上,全国农技中心种子检验处处长金石桥就种子认证制度正式建立并启动实施介绍了相关情况。全国农技中心种业监测处处长张力科对全国农作物种子供需形势进行了介绍。农业农村部科技发展中心新品种保护处审查员刘衎介绍了农业植物新品种保护最新进展。
合肥丰乐种业、安徽荃银高科、大北农创种科技、中农发种业、九圣禾种业、甘肃敦煌种业等企业有关负责人发布了企业推介信息。

全国农技中心种子检验处处长金石桥,发布了《我国农作物种子认证制度正式建立并启动实施》报告,介绍了我国农作物种子认证制度基本情况、实施运行和推进措施。

全国农技中心品种登记处处长邱军,依据基地布局、省级推荐、实地考察和专家审核结果,公布了第三批国家农作物展示评价基地认定名单。

全国农技中心种业监测处处长张力科,发布了2023年农作物种子制繁种落实面积、预计单产与总产,以及2024年全国农作物种子供需形势。

国家农作物品种审定委员会稻专业委员会主任、湖南省农科院副院长许靖波,依据田间种植调查和专家现场评审情况,公布了本届双交会水稻田间种植品种展示评价结果。

全国农技中心区试处副处长曾波,依据2022年全国农作物主要品种推广情况统计,发布了主要粮油作物和重要特色作物推广面积前十大品种,通报了主要农作物品种审定绿色通道、联合体试验专项整治进展。

农业农村部科技发展中心植物新品种保护处审查员刘衎,发布了我国农业植物新品种保护工作最新进展,以及下一步强化农业植物新品种保护工作措施。
编辑丨农财君
联系农财君丨18565265490
新时代 新种业
南方农村报丨农财宝典


