隆平高科、丰乐种业、敦煌种业发布2023年半年度业绩预告;
丰乐种业:大股东终止向央企基金转让20%股份,国投种业将成为公司控股股东;
垦丰种业:独立董事王天宇先生递交辞职报告;
绿亨科技:增加部分募投项目实施主体,涉育种研究院基地等项目;
中国农业发展银行:发行70亿元农业科技创新主题债券,首次面向中小金融机构等合格投资者发售柜台债券;
携程度假农庄联合4地政府共同发布“新农人成长计划”。
近期各大种企有什么动作,一起来看看!
01
隆平高科:2023年半年度业绩预告
7月15日,隆平高科发布2023年半年度业绩预告,据悉,本报告期对比去年同期减少亏损 51.32%-59.71%,主要原因是:公司主要种业业务销售量大幅度提升,使得主营业务毛利润对比去年同期增幅超过 50%;公司为推进“瘦身健体”专项工作,加快低效、无效资产的处置,预计本报告期内计提长期股权投资减值损失约 0.25亿元。


02
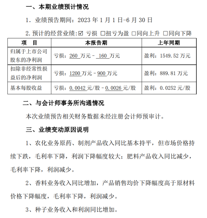
丰乐种业:2023年半年度业绩预告
7月15日,丰乐种业公布2023年半年度业绩预报,根据公告显示,公司上半年种子业务收入和利润同比增加,不过农化和肥料业务拖累业绩,导致整体略亏。

03
敦煌种业:2023年半年度业绩预告
敦煌种业7月12日发布2023年半年度业绩预告,预计2023年半年度实现归属于上市公司股东的净利润为1000万元到1200万元,同比扭亏为盈。预计 2023 年半年度实现归属于上市公司股东的扣除非经常性损益的净利润为 450 万元到 650 万元。报告期内,公司产品销售态势良好,种子产业持续优化产品结构,优势自有品种销售增长,其他经营业务持续改善。

04
丰乐种业:国投种业将成为公司控股股东
7月17日晚间,合肥丰乐种业股份有限公司公告,公司控股股东合肥建投与央企基金终止筹划控制权变更事项;合肥建投与国投集团签署了《股份转让框架协议》,国投集团拟新设境内全资子公司国投种业以现金收购的方式受让合肥建投持有的公司20%股份,交易金额暂定为10.94亿元。
本次交易完成后,国投种业将成为公司控股股东,国务院国资委将成为公司的实际控制人。公司当日同时接到合肥建投《关于与央企基金终止筹划控制权变更的函》,合肥建投与央企基金经协商一致,终止筹划本次控制权变更事项。此前,合肥建投拟向央企基金转让20.00%公司股份。
据介绍,丰乐种业是合肥市国资委实际控制的企业,实行以种业和农化为主导的大农业战略,拥有完整的科研、生产、加工、销售和服务体系,是全国首批“育繁推一体化”种业企业。公司被农业农村部列为企业扶优重点对象,入选种业“领军企业团队”“强优势阵型”,种业综合实力位居全国前列。
国投集团是中央直接管理的国有重要骨干企业,是中国最早设立的综合性国有开发投资公司。截至2022年12月31日,国投集团资产总额7950亿元,2022年度实现营业收入2114亿元,利润总额233亿元,连续19年在国务院国资委经营业绩考核中荣获A级。国投集团成立以来,始终坚持服务国家战略,优化国有资本布局,提升产业竞争力,在重要行业和关键领域发挥国有资本的引领和带动作用,实现国有资本保值增值。本次拟设立全资子公司国投种业,旨在延伸生物育种产业链,打造具有国际竞争力的大型种业集团,更好地服务国家粮食安全战略。
在生物育种产业化快速推进、种子产业将发生巨大变革的背景下,围绕服务国家粮食安全战略,合肥市委市政府提出“打造种业之都”,支持丰乐种业抓住生物育种产业化的历史机遇,协同国投种业的央企平台优势、资本优势及生物育种等核心技术资源聚集优势,促进公司高质量、快速发展。国投种业成为丰乐种业控股股东后,拟将丰乐种业作为其种业发展运营、资本运作和资源聚集的主要平台。如本次交易最终完成交割,国投种业将取得丰乐种业控制权,成为公司的控股股东,国务院国有资产监督管理委员会将成为公司的实际控制人。
丰乐种业表示,本次交易有利于优化公司股权结构。国投集团在重要行业和关键领域发挥着国有资本的引领和带动作用,拥有丰富的产业资源,能够为公司长期发展战略提供支持。同时,国投集团拥有丰富的生产经营型企业管理运作经验,有利于公司管理水平的提升。国投集团作为央企平台,有利于各类高端人才的聚集,有利于公司打造高水平的人才队伍。本次股份转让不会对公司日常生产经营活动产生重大不利影响,公司将继续聚焦种业,保持发展战略的持续性和稳定性。
05
垦丰种业:独立董事王天宇先生递交辞职报告
垦丰种业2023年07月17日发布公告称,本公司董事会于2023年7月14日收到独立董事王天宇先生递交的辞职报告,自股东大会选举产生新任独立董事之日起辞职生效。上述辞职人员持有公司股份0股,占公司股本的0.00%,不是失信联合惩戒对象,辞职后不再担任公司其它职务。
垦丰种业成立于2007年,为新三板挂牌企业,是北大荒集团控制下的以玉米、水稻、大豆等农作物种子为主营业务的集研发、生产、加工、销售、服务和进出口业务于一体,具有完整产业链、多作物经营的现代种业公司。
06
绿亨科技:增加部分募投项目实施主体,涉育种研究院基地等项目
7月10日,绿亨科技发布公告,经董事会同意,拟增加公司全资子公司广州南沙绿亨育种科学研究有限公司(简称“南沙绿亨”)作为募投项目“南沙绿亨育种研究院基地新建项目”的实施主体。

募投项目情况
募投项目“南沙绿亨育种研究院基地新建项目”原实施主体为绿亨科技,建设地点位于广州市南沙区珠江街道凤凰三桥以东50米(广州南沙经济技术开发区),项目主要从事蔬菜种子新品种选育、示范和推广。
本次增加募投项目实施主体系公司为进一步提高募集资金使用效率,加快募投项目实施进度,由公司及全资子公司南沙绿亨共同推进南沙绿亨育种研究院项目实施,不存在变相改变募集资金用途的情形。
07
农发行发行70亿元农业科技创新主题债券
中国农业发展银行在上海清算所以公开招标方式,面向全球投资者成功发行1年期支持农业科技创新主题债券70亿元,发行利率1.95%,低于前日估值15BP,认购倍率2.91倍,募集资金将主要用于农发行支持农业关键核心技术攻关、先进农机装备应用推广、农业科技创新平台建设等贷款的投放。
据了解,农发行此次债券发行同步向工商银行、农业银行、中国银行、建设银行、浦发银行共5家承办银行发行柜台债券10亿元,由承办银行面向中小金融机构等合格投资者同步发售,推动中小金融机构等合格投资者在发行认购环节通过商业银行柜台渠道投资银行间债券市场,助力多层次债券市场建设。
据农发行相关负责人介绍,此次创新柜台债券业务的推出,是农发行常态化发行面向个人和企业柜台债券业务之后,落实有关部门加快推动柜台债券业务发展决策部署的重要举措,持续创新柜台债券业务,助力中小金融机构等合格投资者通过商业银行柜台渠道在一级市场发行认购、二级市场交易流通等环节全面参与银行间债券市场。
数据显示,“十四五”以来,农发行累放农业科技贷款964.34亿元,其中,2023年上半年投放211.10亿元,贷款余额820.06亿元。
08
携程度假农庄:联合4地政府共同发布“新农人成长计划”
近日,携程度假农庄联合河南安阳林州、安徽金寨、陕西佛坪、福建永泰4地政府共同发布“新农人成长计划”,围绕“旅游产业、人才培训、高校合作、城乡交流、非遗传承”等领域启动实习招募,为乡村打造面向青年人才成长窗口。
据悉,该岗位录取比例达到了79:1,超过了行业多个职位。同时,实习计划为有偿实习, 各家门店可以开具实习证明,另外,携程度假农庄可提供实习转正机会。

图源:携程官网
2022年,携程集团公布乡村振兴品牌携程度假农庄公布了落地一周年运营数据,据介绍,过去一年,携程共考察24省,156个项目,先后落地9家农庄,累计接待客源已覆盖全国30个地区。携程集团CEO孙洁表示,增加农村就业岗位、拓宽增收渠道、重振特色文化,乡村高端民宿成为助力乡村振兴和集聚各种资源要素的新业态。
此次的“新农人成长计划”,能够为有返乡意愿的青年人才提供一个优质的乡村观察窗口。同时以携程度假农庄为支点,从文旅产业带动、就业带动、特色农产、人才培训等多个维度,共同营造更好的乡村人才土壤,共同推动人才返乡助力乡村振兴。
来源丨澎湃新闻、中国证券报·中证网、上海证券报、芥末堆文等
编辑丨农财君
联系农财君丨18565265490
新时代 新种业
南方农村报丨农财宝典





