

麦浪翻涌天地间,又是一年丰收时。
6月9日,山东省济宁市农业农村局组织有关专家对山西农业大学小麦研究所选育、先正达集团中国种业下属中国种子集团有限公司(以下简称中种集团)推广经营的小麦新品种品育8012进行实打验收。


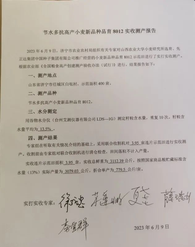
品育8012实打验收示范田位于山东省济宁市任城区白咀村,面积400亩。本次实打验收实收连片示范田面积3.95亩,实收总鲜重为3112.39公斤,采用谷物水分仪10次重复测定籽粒平均含水量为13.5%,按照国家商品粮贮藏标准含水量(13%),折合实际产量为3079.03公斤,单产为779.5公斤/亩。当专家组组长、济宁市农业技术推广中心研究员徐成忠报出测产数据后,现场响起热烈掌声。

品育8012是山西省农业科学院小麦研究所以临优20165为母本、济麦22为父本,通过人工杂交后经过多年系谱法单株选育的抗白粉病的小麦新品种,具有广适、稳产高产等特点。

品育8012于2018年12月通过山西省农作物品种审定委员会审定,审定编号为晋审麦20180001,并于2020年通过山东省、河北省小麦新品种引种试验,引种编号为鲁引种2020102、冀引种(2020)第2号。
俗话说,小麦要高产,三分种,七分管。小麦栽培管理技术对小麦的丰产、稳产至关重要。品育8012示范田实现了亩产779.5公斤的产量,也得益于栽培管理方案。
在小麦前期遭遇“断崖式”降温、开春后低温频发影响小麦返青的情况下,该示范田采用先正达集团中国植保业务单位中化作物的“爱飞凡”小麦全程技术解决方案。

近年来,异常气候呈常态化发展走势,小麦病虫害频发。要实现小麦高产稳产,首先要选择田间农艺性状表现好、综合抗性强的小麦新品种,其次要注意良种、良法与良技的配套,选择正确的小麦栽培管理方案。
未来,先正达集团中国将充分发挥整体优势,整合种子、作物营养、植保及农技等资源,加强各业务单元的协同共创,助力种植户丰产、增收,为推动农业现代化贡献力量。





