种业商务网
www.chinaseed114.com
首页
频道
大北农:拟投资超2亿,打造区域最先进的种子加工中心
2023-06-09 浏览:
1006
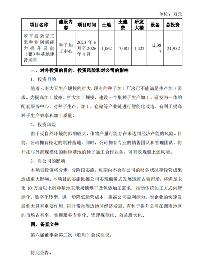
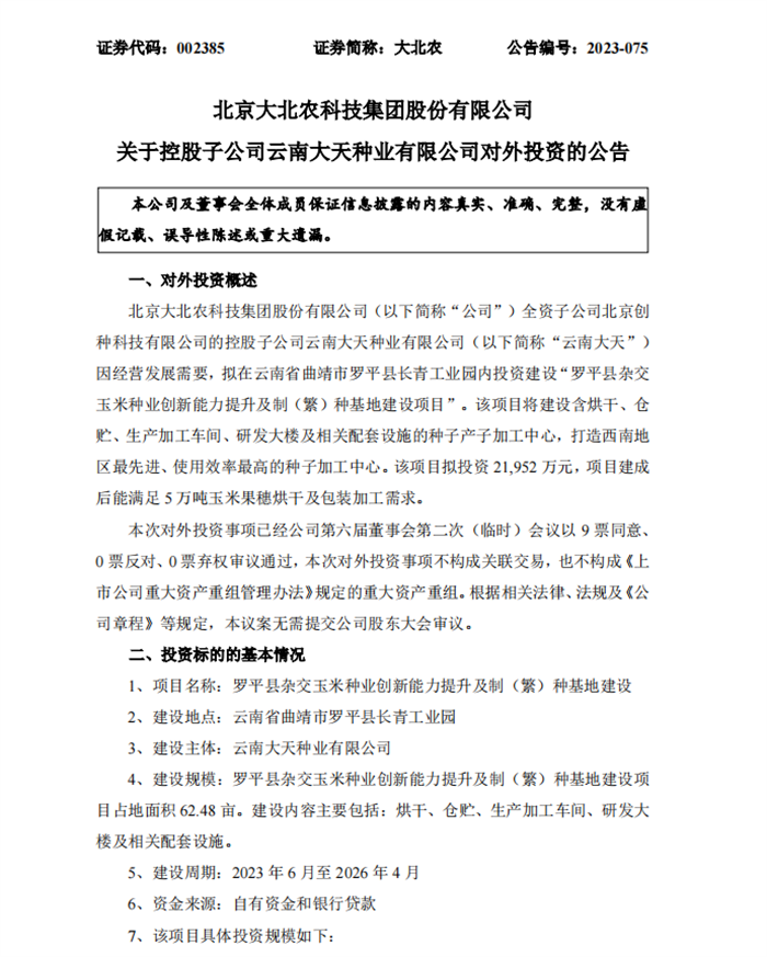
日前,大北农公告,
公司
全资子公司北京创种
科技
有限公司的控股子公司云南大天种业有限公司拟在云南省曲靖市罗平县长青工业园内投资建设“罗平县杂交
玉米
种业创新能力提升及制(繁)种基地建设项目”。该项目将建设含烘干、仓贮、生产加工车间、研发大楼及相关配套设施的
种子
产子加工中心,打造西南地区最先进、使用效率最高的种子加工中心。该项目拟投资21,952万元,项目建成后能满足5万吨玉米果穗烘干及包装加工需求。
展示全文↓↓
下一篇:京津冀百余种鲜食番茄“打擂台”
上一篇:《主要农作物品种审定办法》
电脑版
返回顶部
Copyright © 种业商务网
经营性备案号:
豫B2-20160335
豫公网安备 41019702002118号
首页
频道
我的
微信
关闭
扫描二维码,关注官方微信