2023年5月27日上午,郑州市种子协会第七届第一次会员代表大会在郑州市光华大酒店隆重召开,郑州市农业农村工作委员会党组成员、副主任徐宝龙,郑州市社会组织服务中心副主任刘倩出席会议并讲话。大会选举产生了第七届理事会、监事会及秘书长。李青竹当选会长,王金科当选监事长,谷晓奎当选为秘书长,李继军和康广华被聘为名誉会长。


会议审议并通过了《郑州市种子协会第六届理事会工作报告》、《郑州市种子协会第六届理事会财务报告》、《郑州市种子协会会费标准和管理办法》等事项。
当选郑州市种子协会第七届理事会会长的李青竹表示,非常感谢各位会员的信任,自己再次当选为会长,也深知责任重大。下一步,将带领第七届理事会继续发扬郑州种业的优良传统、良好形象,加大郑州种业品牌宣传和推广力度,助力郑州种业发展迈上一个新高度。

河南省种子协会会长、郑州市种子协会名誉会长康广华在讲话中表示,下一步,河南省种子协会将与郑州市种子协会在工作中多加强交流沟通,相互学习,营造比学赶帮超的良好氛围,为政府职能部门制定政策法规建言献策,加强会员自律,维护会员共同利益。为种业创新发展,保障粮食安全作出新的贡献。



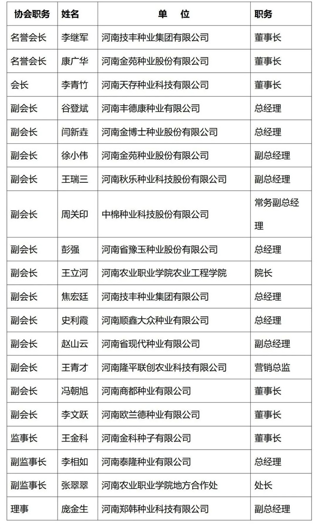
大会选举产生了第七届理事会、监事长及秘书长。郑州市种子协会第七届理事会名单如下:
郑州市种子协会第七届理事会名单


(排名不分先后)
郑州市社会组织服务中心副主任刘倩对选举产生的新一届郑州市种子协会领导班子表示祝贺,并表示,希望郑州市种子协会在新一届领导班子的带领下,一是要严格按照章程依法依规开展各项工作,努力提升民主决策和管理水平;二是继续以党建为抓手,发挥党组织的战斗堡垒作用,引领全体会员参与社会公益,努力提升种子协会的社会影响力;三是完善角色定位,总结经验,开拓创新,为郑州市种子协会会员提供优质服务。

郑州市农业农村工作委员会党组成员、副主任徐宝龙作总结讲话,他首先对新当选郑州市种子协会领导班子以及全体理事表示热烈祝贺!

他指出,郑州市种子协会第六届理事会在郑州市农业农村工作委员会、郑州市社会组织服务中心关心指导下、在全体会员大力支持下,围绕种业振兴大局,在农作物品种展示等方面做了大量而有成效的工作,促进了郑州种业的持续发展。协会的社会知名度、美誉度、信用度不断提升,行业的参与力、凝聚力、影响力显著提升,赢得了全体会员高度赞扬。
他强调,当前中央高度重视社会组织管理,加强对行业协会的领导和行业自律管理,发挥协会成为政府与企业的桥梁和纽带作用,联合联动,共创共赢,以更大的魄力,更大的包容性和灵活性,团结一切可以团结的力量,调动一切可以调动的资源,统筹部署,协调配对,将郑州市种子协会种子产业推向新的高度和更大的广度!
最后,他表示,郑州市农委作为郑州市种子协会行业业务指导部门,将一如既往的大力支持协会依法依规创造性地开展工作,大胆地干,大胆地试,大胆地闯,郑州市农委永远是郑州市种子协会坚强的后盾。





