以下文章来源于全国农技推广 ,作者全国农技中心
第二十届全国种子双交会拟于2023年9月中下旬在安徽省合肥市举办。为搭建科研成果转化平台,加快优良品种推广应用,经研究决定,本届双交会设立田间种植展示区,重点展示示范全国水稻优良新品种及配套相关技术。
本次种植展示以杂交中籼、一季粳(糯)稻(包括杂交和常规品种)为主,包括列入2023年国家农作物优良品种推广目录中的品种及苗头潜力品种、已进入国家(或省)试验程序和品种选育过程中发现的苗头组合等。
有意参加品种田间展示的单位
请仔细阅读下文
下载报名申请表进行报名!
具体内容如下
全国农技中心关于征集第二十届全国种子双交会田间种植展示品种的函
各有关省、自治区、直辖市种子(种业、农技)站(局、中心),有关种子企业、科研单位:
第二十届全国种子双交会拟于2023年9月中下旬在安徽省合肥市举办。为搭建科研成果转化平台,加快优良品种推广应用,经研究决定,本届双交会设立田间种植展示区,重点展示示范全国水稻优良新品种及配套相关技术。现就征集田间种植展示品种有关事宜通知如下:
一、组织管理
田间种植展示示范活动由全国农技中心、合肥市人民政府主办,安徽省种子管理总站、安徽省农业科学院水稻所、合肥市农业农村局、厦门市凤凰创意会展服务有限公司承办。
二、布局设计
(一)展示地点。种植展示区位于合肥市安徽省农科院牛角大圩试验基地,计划用地100亩。该基地已连续多年承担国家和安徽省水稻品种及各类配套技术试验示范和跟踪评价工作,土地平整、土壤肥力均匀、排灌顺畅、交通便利。展示品种将委托安徽省农科院水稻所统一管理,根据参展品种特性,选择适宜种植时间,以保证展示田在会议期间达到最好的观摩效果。
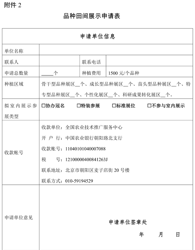
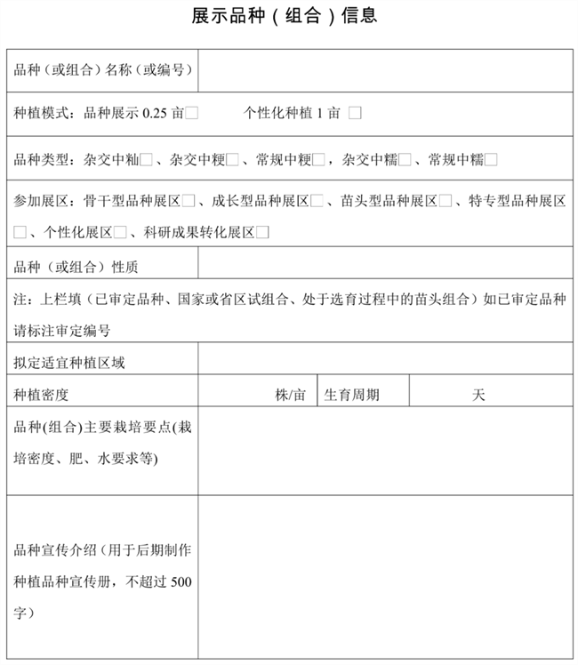
(二)展区划分。根据2023年国家农作物优良品种推广目录的分类原则,种植展示分为六个区,骨干型品种展区、成长型品种展区、苗头型品种展区、特专型品种展区、个性化展区和科研成果转化展区。
(三)展示品种。种植展示以杂交中籼、一季粳(糯)稻(包括杂交和常规品种)为主,包括列入2023年国家农作物优良品种推广目录中的品种及苗头潜力品种、已进入国家(或省)试验程序和品种选育过程中发现的苗头组合等。
(四)用种数量。每个品种种植面积0.25亩,杂交中籼稻需提供种子1斤,杂交中粳(糯)稻需提供种子 1.5斤,常规中粳(糯)稻需提供种子3斤。
三、活动安排
田间展示活动包括专家鉴评、现场观摩、企业推介和媒体宣传等四个方面。
(一)组织考察鉴评。第二十届全国种子双交会组委会将成立专家组,对参展品种全生育期进行跟踪评价,在生育关键期进行现场考察,品种表现数据和评价结果将纳入全国农作物品种展示评价数据库。
(二)组织现场观摩。双交会期间,组委会将组织农业农村部和各省农业农村部门领导、有关专家、各地种子经销商及种植大户、家庭农场主等进行现场观摩。
(三)举办开放日。展示期间,组委会将举办开放日专场,各参展单位可自行组织经销商、种植户等开展现场观摩推介活动,承办方将提供协助和便利。
(四)组织宣传推介。展示期间,组委会将组织新闻媒体进行全方位报道,对表现突出的品种进行宣传推介。
四、种植服务费标准
每个品种收取1500元种植服务费,用于支付地租、种植管理劳务费和专家鉴评工作等方面。个性化种植等参照上述标准另议,优先安排展会协办和赞助企业参加田间展示。
五、参展报名
(一)请有意参加品种田间展示的单位填写《田间种植展示申请表》(附件2),于2023年5月12日前发送至组委会办公室电子邮箱。
(二)经与组委会办公室联系确认后,将足量的种子和《田间种植展示申请表》于2023年5月14日前寄至合肥市农业经济技术服务管理总站种子管理站。请以快递方式送达,不接受到付。同时,将种植服务费汇到以下指定账户。逾期未提交种子和缴费的视为放弃,将不予安排品种展示。
收款单位:全国农业技术推广服务中心
开户行:中国农业银行朝阳路北支行
收款账号:11040101040007088
税号:12100000400841263J
联系地址:北京市朝阳区麦子店街20号楼
联系电话:010-59194529
(三)请供种者仔细阅读《田间展示区地理位置及气候条件简介》(见附件1),因提交品种适应性和种子质量原因造成的不利影响由供种单位负责。
六、联系方式
(一)参展材料接收
联系单位:合肥市农业经济技术服务管理总站种子管理站
联 系 人:刘春松
联系电话:0551-62936909,13855154993
邮寄地址:合肥市包河区洞庭湖路3355号3号楼103室
(二)参展事宜咨询
1. 第二十届全国种子双交会组委会办公室
联系人:蒋欣怡
联系方式:18060936680
电子邮箱:1289878699@qq.com
2.全国农技中心种业监测处、品种区试处
联 系 人:马文慧、马泽众
联系方式:010-59194554,59194510
(三)种植品种图片查询

农技种函〔2023〕157号 全国农技中心关于征集第二十届全国种子双交会田间种植展示品种的函.pdf
全国农技中心
2023年4月21日
更多品种征集问题可咨询
组委会:蒋欣怡 18060936680
电子邮箱:1289878699@qq.com








