优麦盟函〔2023〕1号
关于召开2023年全国优质专用小麦质量鉴评暨产业发展大会的通知
全国优质专用小麦产业联盟成员单位,有关省(区)农技推广站(中心),有关专家:
为展示我国优质小麦科技成果和相关产品,促进优质小麦产业化发展,全国优质专用小麦产业联盟(以下称联盟)定于5月上旬在安徽省亳州市召开2023年全国优质专用小麦质量鉴评暨产业发展大会。现将有关事项通知如下。
一、会议内容
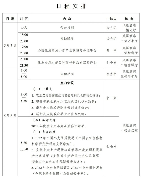
(一)专家鉴评。组织专家对优质强筋小麦品种样品制作的面包现场鉴评打分;
(二)理事会议。召开联盟常务理事会,选举产生联盟秘书长、新一届理事长;
(三)信息发布。发布2023年全国优质专用小麦专家鉴评结果和2022年中国小麦质量报告;
(四)专题报告。邀请专家就当前农业生产形势、国际粮食贸易形势、产业供需情况等方面作专题报告;
(五)产销对接。举行优质专用小麦产销订单签约仪式。
二、时间地点
时间:5月7日报到。7日19:00召开联盟常务理事会议,8日上午召开室内会议,8日下午现场观摩。
地点:亳州市涡阳县凤凰酒店(地址:安徽省亳州市涡阳县繁华街道与雪枫路西南角,前台电话: 0558—5838888)。
三、参会人员
(一)全国优质专用小麦产业联盟加工、收储、育种、种业、推广、新型经营主体等会员单位代表;
(二)11个小麦主产省(区)农技推广站(中心)负责小麦技术推广代表;
(三)农业农村部种植业管理司、全国农业技术推广服务中心、中国农科院作物科学研究所、安徽省农业农村厅有关领导;
(四)有关院士,国内知名专家;
(五)有关媒体记者。
附件1:日程安排


温馨提示:未能参会单位,扫描下方二维码,可观看大会现场盛况

附件2:联盟副理事长单位、常务理事单位、理事单位名单
全国优质专用小麦产业联盟副理事长单位
河北金沙河面业有限公司
今麦郎面品有限公司
山东鲁研农业良种有限公司
中国种子集团有限公司
中粮贸易有限公司粮谷中心
河南九圣禾新科种业有限公司
2023全国优质专用小麦产业联盟常务理事单位
河北省农业技术推广总站
农业农村部谷物品质监督检验测试中心
山东省农业技术推广总站
中国农科院作物科学研究所(何中虎团队)
河南省农业技术推广总站
山东农业大学农学院
江苏省农业技术推广总站
河南省农科院小麦研究所
安徽省农业技术推广总站
河南农业大学农学院
河南丰德康种业有限公司
安徽省农科院作物所
江苏神农大丰种业科技有限公司
河南省新乡市农业科学院
山东圣丰种业科技有限公司
江苏省农科院作物所
河南省许科种业有限公司
西北农林科技大学农学院
河南顺鑫大众种业有限公司
江苏里下河地区农业科学研究所
安徽华皖种业有限公司
河北省农林科学院粮油作物研究所
安徽谷神种业有限公司
石家庄市藁城区农业科学研究所
山东种地保农业科技有限公司
扬州大学农学院
陕西杨凌伟隆农业科技有限公司
河南省周口市农业科学院
河北宏瑞种业有限公司
山东省农业科学院作物所
都赢益农(北京)农业科技有限公司
合肥国丰农业科技有限公司
中华联合财产保险股份有限公司河南分公司
2023全国优质专用小麦产业联盟理事单位
安徽农业大学农学院
江苏金土地种业有限公司
河南科技学院
安徽新世纪农业有限公司
江苏南顺面粉有限公司
安徽皖垦种业股份有限公司
江苏南顺食品有限公司
陕西农垦大华种业有限责任公司
中粮(郑州)粮油工业有限公司
陕西大唐种业股份有限公司
河北金诚种业有限责任公司
河南金粒种业有限公司
莱州市金海种业有限公司
山东鑫丰种业股份有限公司
河南技丰种业集团·有限公司
河南春晓种业有限公司
河南省农作物新品种引育中心
河南华冠种业有限公司
河南中种联丰种业有限公司
河南滑丰种业科技有限公司
河南怀川种业有限责任公司
中国农业科学院农产品加工研究所
河南黄泛区地神种业有限公司
河南工业大学粮油食品学院
河南喜多收种业有限公司
河南省洛阳农林科学院
河南滑县豫棉粮油实业有限公司
山东优质小麦专业委员会
河南金苑种业股份有限公司
亳州市天禾农业科技开发有限公司
河南锦绣农业科技有限公司
河南许昌市建安区绿源粮油贸易商行
新乡市金苑邦达富农业科技有限公司
河南裕泰康生态农业服务有限公司
河南鼎优农业科技有限公司
河南远航种业有限公司
山东连发农业科技有限公司
河南秋乐种业科技股份有限公司
安徽柳丰种业科技有限责任公司
陕西省种业集团有限责任公司
河南宝景农业科技有限公司
河南商道种业有限公司
河南华瑞面业有限公司
河南秋乐聚丰农业科技有限公司
(以上排名不分先后)
2023全国优质专用小麦产业联盟精彩回顾
2021年5月25-26日河北邢台




2020年5月23日德州陵城区观摩研讨会






2020年12月7-8日河北石家庄中国小麦产业发展暨质量发布会






2019年9月23-24日山东泰安(产销对接)








2019年5月13日河南新乡







2018年11月26日河南郑州










