微管是胚乳细胞形态建成的骨架成分,维持胚乳细胞的分裂和增殖,从而决定了玉米籽粒“库容”,直接影响产量。微管的聚合与解聚是细胞周期中不可或缺的生物学过程,受多种微管相关蛋白和决定局部可溶性微管蛋白二聚体浓度的辅助因子共同调控,处于聚合和解聚的稳态平衡。微管蛋白折叠辅助因子B(TFCB)是α微管蛋白形成过程中的重要因子,TFCB在哺乳动物中可能通过猝灭微管加性末端结合蛋白EB1(END-BINDING1)调控微管的动态解聚。植物尤其是禾本科作物玉米TFCB是否与哺乳动物TFCB的功能存在平行进化关系,以及其对胚乳细胞微管的形成和稳态调控机制尚不清楚。
近日,河南农业大学汤继华教授团队在New Phytologist上在线发表了题为Maize tubulin folding cofactor B is required for cell division and cell growth through modulating microtubule homeostasis的研究论文,揭示了ZmTFCB通过调节微管稳态影响胚乳细胞分裂和生长进而调控玉米籽粒发育的分子机制。

crk2是汤继华教授在育种选系过程中发现的一个玉米籽粒突变体,其胚乳细胞数量和大小均较野生型显著降低,成熟籽粒的胚畸形或苗期致死。研究人员通过图位克隆和功能回补证实编码微管蛋白折叠辅助因子B的Zm00001d002942是导致crk2籽粒突变表型的目的基因,命名为ZmTFCB。研究表明,新生成的α-微管蛋白依次与细胞质中含有伴侣蛋白TCP-1的CCT复合体 ε亚基ZmCCT5、靶向细胞质的微管蛋白折叠辅助因子B(ZmTFCB)和E(ZmTFCE)互作促进其折叠和α/β微管蛋白异源二聚体的形成,进而影响纺锤体和成膜体的微管阵列及皮质微管的聚合,从而调控细胞的分裂和生长。ZmTFCB过表达时,ZmTFCB结合微管加性末端结合蛋白ZmEB1,将其保留在细胞质中,从而促进微管的解聚,破坏细胞内微管的稳态。

ZmTFCB与ZmTFCB互作因子对微管稳态的调控
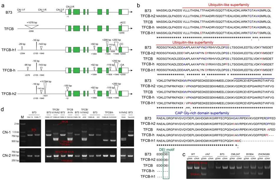
此外,研究还发现crk2突变体中存在另一个ZmTFCB拷贝ZmTFCB-h,该拷贝的C末端缺失了与α-微管蛋白和ZmTFCE互作的重要基序DEI,丧失了对α-微管蛋白折叠的促进作用。进一步研究发现ZmTFCB在自然界存在4种不同形式的拷贝,不同自交系中具有的ZmTFCB拷贝类型和拷贝数不同,且ZmTFCB的表达量与其拷贝数显著负相关,这可能与不同遗传背景下顺反调控元件的不平衡有关,但其具体的作用机制有待进一步研究。该研究证实玉米ZmTFCB的作用机制与哺乳动物TFCB相对保守但又有一定的物种特异性,通过调控细胞微管稳态,进而影响胚乳细胞分裂和生长,调控籽粒发育。

ZmTFCB的拷贝数及其表达
河南农业大学农学院教师周清倩和付志远对该研究做出了同等贡献,为论文的共同第一作者,付志远、王桂凤和汤继华教授为本文的共同通讯作者。西北农林科技大学秦涛教授、中国农业大学毛同林教授他也参与了本研究并提供了重要指导和帮助。本研究得到国家重点研发计划、国家自然科学基金和河南省科技攻关等项目的资助。





