2022年种企业绩大比拼
近期,隆平高科、荃银高科、登海种业、大北农、农发种业等种子企业相继发布2022年年度业绩经营情况和(预)公告。
隆平高科:净利润亏损8亿元左右,原因有四
荃银高科:卖出6.07亿公斤种子,营收总收入28.56亿元
登海种业:营收总收入为11.52亿元,玉米种子占比近9成
农发种业:归母净利润为2.4亿元,同比上年增长554%
万向德农:净利润约为7268.15万元,控股子公司分红占4成
秋乐种业:净利润5800-6300万元,较上年同期增长50%左右
丰乐种业:扣非净利润约4500-5500万元,同比涨幅不大
大北农:较上年同期亏损8.6亿元,但种子业务强劲
敦煌种业:净利润2000万元左右,同比增长 121%
神农科技:归母净利润预计亏损5900万元以上
(具体详情见下表)
|
序号
|
企业
|
2022年营收/净利润
|
2021年营收/净利润
|
同比增减
|
|
1
|
隆平高科
|
约-8亿元
|
0.63亿元
|
-1169%
|
|
2
|
荃银高科
|
28.56亿元
|
18.27亿元
|
56.3%
|
|
3
|
登海种业
|
11.52亿元
|
9.8亿元
|
16.9%
|
|
4
|
农发种业
|
2.4亿元
|
3631万元
|
554%
|
|
5
|
万向德农
|
约7268万元
|
3795万元
|
91.5%
|
|
6
|
秋乐种业
|
约6000万元
|
4007万元
|
44.7%
|
|
7
|
丰乐种业
|
约6000万元
|
1.8亿元
|
-67.2%
|
|
8
|
大北农
|
约5000万元
|
4.9亿元
|
-880%
|
|
9
|
敦煌种业
|
约2000万元
|
905万元
|
121%
|
|
10
|
神农科技
|
约-6550万元
|
-5683万元
|
-13.2%
|
注:除荃银高科和登海种业为营业收入外,其它种企为归母净利润。
1、隆平高科
净利润亏损8亿元左右,原因有四

2月初,隆平高科发布2022年年度业绩预告。报告显示,2022年1月1日-2022年12月31日期间,隆平高科归属于上市公司股东的净利润亏损7.5~8.8亿元,扣非净利润预计亏损6.4~7.9亿元。
报告披露,本报告期公司业绩变动的主要原因有4个。
1.经初步测算,本报告期拟计提商誉、存货等资产减值准备合计约 3.69 亿元;
2. 公司 2022 年实施员工持股计划,预计本报告期摊销股份支付费用 0.52 亿元;
3. 本报告期内,研发费用较上年同期增加约 1.23 亿元;
4. 因美元兑人民币汇率波动,本报告期美元贷款汇兑损失约 1.85 亿元,该项目属 于非经常性损益。
2、荃银高科
卖出6.07亿公斤种子,营收总收入28.56亿元


荃银高科2021-2022业务年度经营情况报告显示,公司2021-2022年营收总收入为28.56亿元,同比2020-2021年的18.27亿元增长了56.28%,主要系公司种子业务、订单农业收入增加。
同时,报告披露,公司2021-2022总销售数量为6.07亿公斤,同比去年增长了86.83%。营业收入排名前五的品种大类分别是水稻种子、玉米种子、小麦种子、粮食作物、青贮业务。
其中,种子业务收入较上年同期增加 54,341.08万元,增长 41.99%,销售数量增加4,204.67 万公斤,增长58.07%;订单农业收入较上年同期增加 49,946.65万元,增长 104.97%;销售数量增加 24,025.66万公斤,增长95.70%。
3、登海种业
2022年营收总收入为11.52亿元,玉米种子占比近88%


据登海种业2021-2022业务年度经营情况报告显示,公司2022年营收总收入为11.52亿元,同比2021年的9.8亿元增长了16.98%。
全年总销售数量为8172万公斤,与上年同期相比,上涨了4.47%。其中,69.62%的销售额属于玉米种子,登海种业2022年共销售玉米种子5690万公斤,玉米种子销售的收入为10.1亿元,占全年收入的87.82%,小麦、蔬菜、水稻、花卉种子收入总和占12.2%。
4、农发种业
预计归母净利润2.3-2.5亿元,同比增长519.65%以上

公告显示,经公司财务部门初步测算,2022年度农发种业预计实现归母净利润 2.3-2.5亿元,与上年同期相比预计增加 1.9-2.1亿元,同比增加 519.65%- 588.50%。
预计 2022 年实现扣非净利润 5,000-7,500 万元,与上年同期相比预计增加 3,807.55-6,307.55 万元,同比增加 319.30%- 528.96%。
上年同期归母净利润为3,631.10 万元,扣非净利润为1,192.45 万元,每股收益0.0336 元。
公告还披露,本期业绩预增的主要原因是主营业务影响和非经常性损益的影响。主营业务影响主要包括:
1、2022 年公司加大品牌宣传和推广服务力度,持续拓展新渠道和新市场,延伸产业链,多措并举促进种子销售,全年种子业务销售收入及利润同比增长。
2、2022 年受国际酰胺类农药需求增加及国内农药价格上升影响,公司通过完善产品链、优化生产工艺实现降本增效,获得工业企业环保绩效评级 A 级资质保障满负荷稳定生产,全年农药业务销售收入及利润同比大幅增长。
3、在“以种子的标准生产酒粮”理念下,2022 年酒粮业务销量持续增加,销售收入及利润同比增长幅度较大。
非经常性损益的影响包括:2022 年公司未经审计的非经营性收益约 17,500 万元,主要为业绩补偿款收益、计入当期损益的政府补助、理财产品收益以及其他营业外收入和支出。2022 年度公司非 经营性收益较上年同期大幅增加主要系收回业绩补偿款所致。
5、万向德农
预计净利润为7268.15万元左右,控股子公司分红占4成

万向德农2022年年度业绩预增公告显示(本次预计业绩未经注册会计师审计):
1.经财务部门初步测算,预计 2022 年度实现归母净利润为 7,268.15 万元左右,与上年同期相比预计增加 3,473.38 万元左右,同比增长 91.53%左右。
2. 预计 2022 年度实现扣非净利润为 6,593.22 万元左右,与上年同期相比预计增加 3,416.18 万元左右,同比增长 107.53%左右。
3.上年同期业绩情况:归母净利润3,794.77 万元,扣非净利润3,177.04 万元 ,每股收益0.13 元。
同时,公告披露本期业绩预增的主要原因有两个,一方面是控股子公司德农种业股份公司取得被投资单位分红 2,925.00 万元(2021 年度被投资单位未实施分红),另一方面是本期公司优化销售推广政策,玉米种子销量同比增长。
6、秋乐种业
2022年净利润5800-6300万,较上年同期增长50%左右


秋乐种业2022年年度业绩预告显示,预计本报告期与上年同期相比将继续盈利。报告披露,2022年公司归属上市公司股东净利润5800-6300万元,较上年同期的4007万元增长50%左右。
公告显示,在报告期内,公司深耕玉米、小麦、花生等农作物种子育、繁、推,积极开拓市场,大幅增加玉米种子、小麦种子产量,持续优化品种结构,加之我国玉米种子、小麦种子行业景气度提升,客户订单需求旺盛,带动公司产品的销售收入、 整体毛利率均同比上升,使得公司报告期内归属于上市公司股东的净利润与上年同期相比增长 44.73%—57.21%。
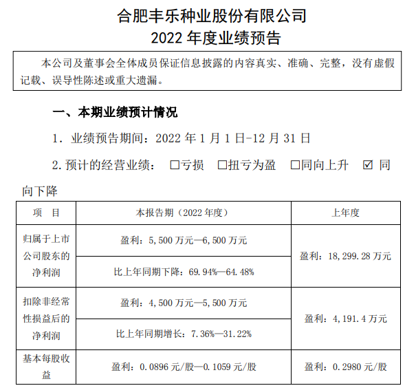
7、丰乐种业
扣非净利润约为4500-5500万元,较上年涨幅不大

丰乐种业2022年度业绩预告显示,预计本报告期与上年同期相比同向下降。报告披露,2022年公司归属上市公司股东净利润5500-6500万元,较上年同期的18299万元下降64.48%-69.94%。扣非净利润约为4500-5500万元,比上年同期增长7.36%-31.22%。
同时,报告对业绩变动原因进行了说明,主要原因有两个。一是受非经常性损益影响,上年度有土地收储等资产处置收益 13,358 万元,本年度没有。二是经常性损益同比增加,主要是种子业务销售收入实现快速增长,在研发费用大幅增加的情况下实现净利润同比增长;农化业务因自产原药价格下行,毛利率下降等因素影响导致净利润同比下降幅度较大。
8、大北农
扣非净利润为6000-8000万元,较上年同期亏损8.6亿元

大北农2022年年度业绩预告显示,大北农归属于上市公司股东的净利润为4000-6000万元,扣非净利润预计盈利6000-8000万元,较上年同期亏损8.6亿元。
报告还对业绩变动原因进行了说明:
1、报告期内,尽管受疫情及原料行情影响,公司饲料业务仍保持稳健发展;种子业务取得较大突破,收入及利润明显增长;养猪业务生猪出栏量较上年同期有所增长,2022年上半年受生猪价格下行影响,养猪业务对利润影响较 大,下半年随着生猪价格逐步回升,同时公司以健康、高效、低成本为目标, 加强养殖成本管理,使全年养殖业务实现了扭亏为盈。
2、报告期内,公司在高端人才、技术服务人员等方面加大投入,以及实施股权激励确认股份支付费用等影响,导致期间费用同比增长。
3、报告期内,公司依据企业会计准则的规定,结合期末生物资产减值测算及未决事项等,基于谨慎性考虑,初步预估减值及相关可能损失影响当期损益 金额约在2.3亿元-2.9亿元之间。
9、敦煌种业
净利润2000万元左右,同比增长 121%

近期,敦煌种业2022年年度业绩预增公告披露(本期业绩预告相关财务数据未经年审会计师审计)。
经财务部门初步测算,预计 2022 年度实现归属于上市公司股东的净利润为 2,000 万元左右,与上年同期相比,同比增长 121%左右。
预计 2022 年年度实现归属于上市公司股东的扣除非经常性损益的净利润为 650 万元左右。
2021 年年度归属于上市公司股东的净利润为 905.11 万元,归属于上市公司股东的扣除非经常性损益后的净利润为-2,371.88 万元。
报告中还披露,本期业绩增长的主要原因是:2022 年度公司种子产业生产经营规模扩大,自有品种增量增效成效显著;公司积极应对疫情影响,生产、加工、销售全面完成年度计划目标;公司进一步强化内控管理,尤其是狠抓了以质量管理、成本控制、费用控制为核心的精细化管理;公司整体经营管理质量和盈利能力进一步提升。
10、神农科技
归母净利润预计亏损5900万元以上

神农科技2022年业绩预告显示,公司营业收入为1.55-1.95亿元,较去年略有涨幅。但今年公司的归母净利润亏损5900-7200万元,较去年同期亏损5683万元,扣非经理利润亏损2700-4000万元。
基于此,公告内还附有业绩变动原因说明:
报告期内,公司产品营业收入及毛利额稳步提升。
报告期内,子公司海南保亭南繁种业高技术产业基地有限公司由于受执法 机构限期拆除建筑物等重大因素的影响,计提资产减值损失2,665.09万元。
公司持有的交易性金融资产因市场波动在本报告期内确认的公允价值变动损失约420万元,上年同期公允价值变动收益为518.87万元。上述对业绩影响因素主要源于非经常性损益事项的发生。
报告期非经常性损益对公司净利润的影响金额约为3,200万元。
来源丨农财君综合整理自各大企业年报
编辑丨农财君
联系农财君丨18565265490
新时代 新种业
南方农村报丨农财宝典





