国科注
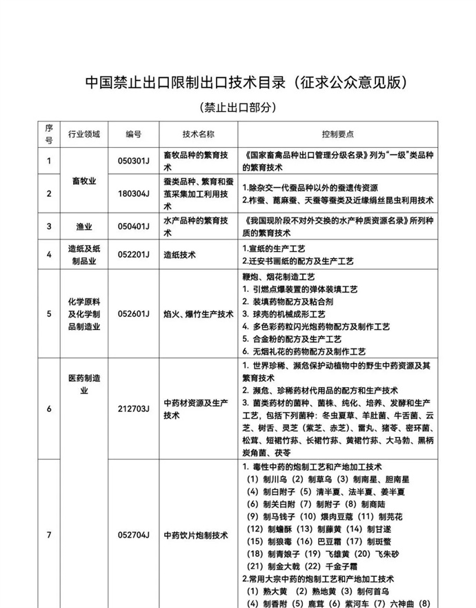
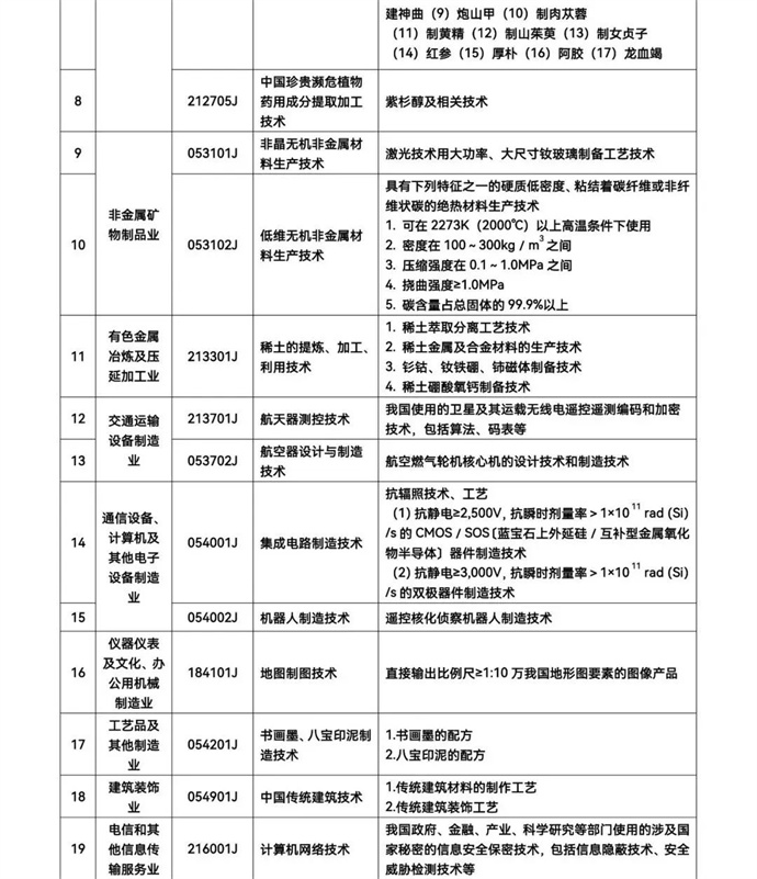
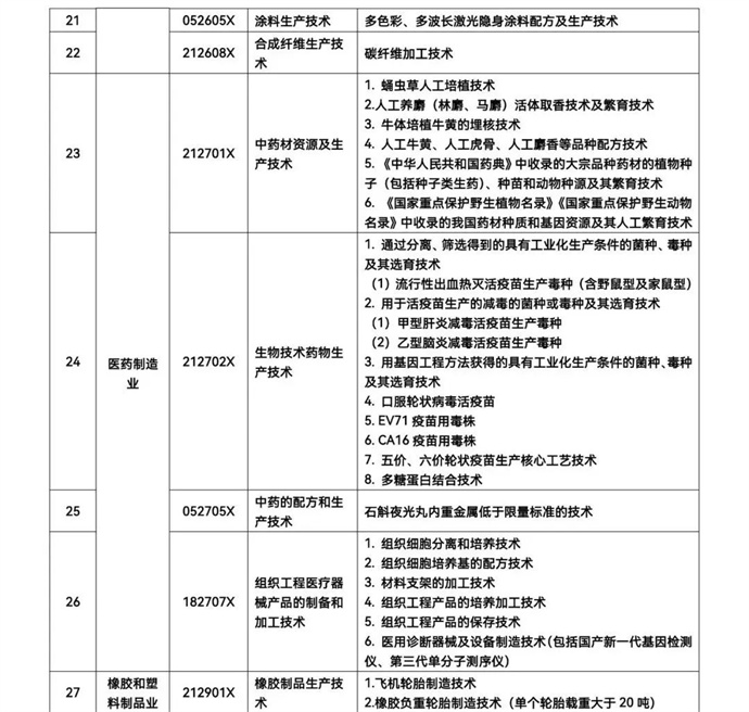
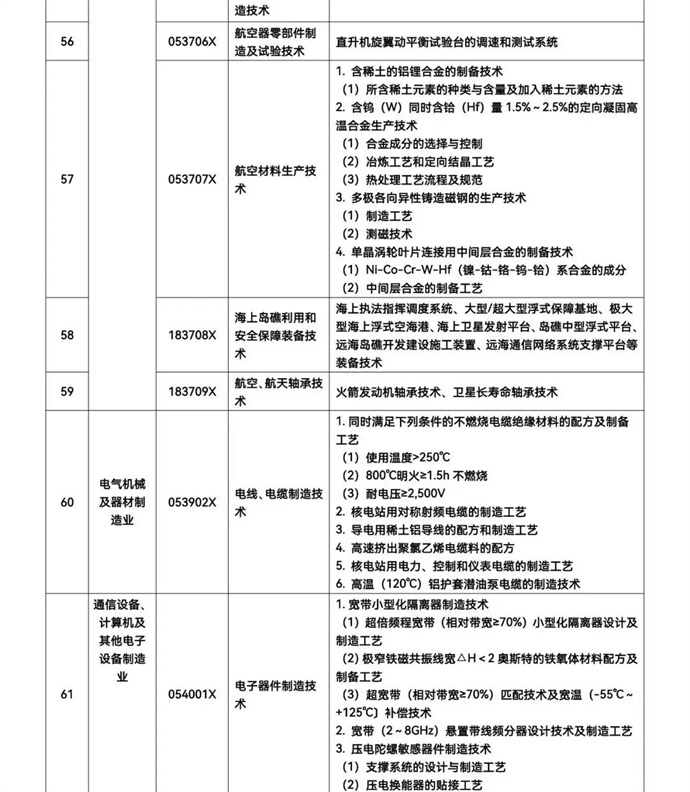
为加强技术进出口管理,根据《对外贸易法》和《技术进出口管理条例》相关规定,商务部会同科技部等部门对《中国禁止出口限制出口技术目录》(包括商务部、科技部2008年第12号令和商务部、科技部2020年第38号公告)进行了修订。本次修订拟删除技术条目32项,修改36项,新增7项。新增的7项技术分别是:光伏硅片制备技术、激光雷达系统、用于人的细胞克隆和基因编辑技术、CRISPR基因编辑技术、合成生物学技术、农作物杂交优势利用技术、散料装卸输送技术。修订后的《目录》共139项,其中,禁止出口技术24项,限制出口技术115项,合计139项。
种业方面涉及动植物种业领域15项技术目录。其中,禁止出口包括:畜牧品种繁育技术;蚕类品种、繁育和蚕茧采集加工技术;水产品种繁育技术;共计3项。限制出口包括:农作物(含牧草)种质资源及其繁育技术;经济作物栽培繁育技术;农业野生植物人工繁育技术;基因工程(基因及载体);农作物杂交优势利用技术;林木种质资源及其繁育技术;园林植物、观赏植物繁育技术;野生动物人工繁育及保护技术;畜牧品种的繁育技术;绒山羊繁育技术;绒山羊品种的培育技术;水产种质繁育技术;共计12项。
关于《中国禁止出口限制出口技术目录》修订公开征求意见的通知

中国禁止出口限制出口技术参考原则
一、禁止出口技术参考原则
(一)为维护国家安全、社会公共利益或者公共道德,需要禁止出口的;
(二)为保护人的健康或者安全,保护动物、植物的生命或者健康,保护环境,需要禁止出口的;
(三)依据法律、行政法规的规定,其他需要禁止出口的;
(四)根据我国缔结或者参加的国际条约、协定的规定,其他需要禁止出口的。
二、限制出口技术参考原则
(一)为维护国家安全、社会公共利益或者公共道德,需要限制出口的;
(二)为保护人的健康或者安全,保护动物、植物的生命或者健康,保护环境,需要限制出口的;
(三)依据法律、行政法规的规定,其他需要限制出口的;
(四)根据我国缔结或者参加的国际条约、协定的规定,其他需要限制出口的。



















转载请按以下格式注明:
文章来源:商务部
本期编辑:陈馨蕊 魏嵘
本期审核:王梅红
本期监制:郑红燕





