关于调整第二届三亚国际种业科学家大会暨2022国际种业科技博览会举办时间的通知
各有关单位和参会代表:
根据当前疫情管控政策的积极发展态势,经组委会认真研判,决定原定于2022年12月1-3日举办的第二届三亚国际种业科学家大会调整至2023年1月5-7日在三亚召开。现将有关事项通知如下:
一、 会议主题
聚焦种业科技创新,牢筑现代种业根基
二、组织机构
(一)支持单位
三亚·国际种业科学家联合体及各发起单位
(二)主办单位
中国农业国际合作促进会
中国作物学会
三亚崖州湾科技城管理局
世信国际会展集团股份有限公司
(三)承办单位
海南世信国际展览有限公司
海南英特斯克尔国际种业科创有限公司
中国农业国际合作促进会技术转化和产业发展分会
三、时间与地点
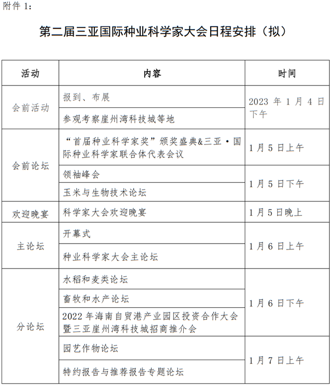
(一)时间:2023年1月5-7日,1月4日报到,1月7日离会。
(二)地点:海南·三亚天涯海角红树林国际会展中心
四、会议活动
会议期间将举办联合体首届种业科学家奖励大会、第二次种业科学家代表大会、领袖峰会、种业科学家大会主论坛与分论坛、三亚崖州湾科技城考察与招商大会、2022国际种业科技博览会等重要活动。
五、参会对象
高校科研院所、各地政府及农业主管部门、国内外育种企业及机构、育种专家等种业相关单位和个人、企业家等,特邀嘉宾等。
六、展览范围
(一)农作物种子、果蔬花卉种子、林草类种子等企业;
(二)种子加工设备、处理仪器、检测系统及设备、发芽设备、储藏设备等相关企业;
(三)种子包装印刷设备及技术、温室工程设施、输送机械等相关企业;
(四)种衣剂、拌种肥、种子处理药剂等种业相关肥药企业;
(五)种业基地、种子实验室、种业科技园等创新成果展示;
(六)种业相关新技术、新成果、新项目等。
七、报名注册
对已经注册并缴纳注册费的个人和团队参会代表,参会名额依然有效,不需要重复注册。同时注册通道依旧保持开放,欢迎大家继续报名。

(一)会议注册
1.会议注册费:人民币2500元/人;
2.学生注册(需提供有效学生证件):人民币1500元/人;
注册费包括:会议资料、礼品、三个午餐、两个晚餐和会间茶点。
(二)展台设置
1.普通标准展位(蓝区):人民币9800元/个,尺寸为3m*3m,组委会统一搭建;
2.小型特装展位(黄区):人民币27000元/个,尺寸为3m*6m,组委会统一搭建;
3.豪华特装展位(红区):人民币1000元/㎡,企业自行设计搭建。
(三)赞助合作
1.主要赞助:战略合作伙伴、特别协办单位;
2.论坛赞助:会前论坛、分论坛赞助;
3.餐饮赞助:晚宴、午餐、茶歇赞助;
4.其他赞助:礼品、手提袋、笔记本等;
因前期招商工作进展顺利,目前仅余部分赞助项目和少量展位、广告位对外招商。有意赞助或参展的单位请尽快与本通知上的工作人员联系。
请各参展单位和参会代表及时调整工作计划与行程安排。由此给大家带来的不便,我们深表歉意,我们将进一步完善大会相关服务,努力举办一届高规格、高品质、影响力强和深受欢迎的行业盛会,为中国种业发展贡献更多力量。再次感谢大家一直以来对大会给予的大力支持和帮助。
联系人及联系方式:
联系人:王志涛
手机:13691550062(同微信)
邮箱:
nongyecujinhui@126.com
三亚国际种业科学家大会组委会
2022年12月6日















