关于举办2022中国种子大会暨南繁硅谷论坛的通知
各有关单位:
为了深入贯彻落实习近平总书记作出的“必须把民族种业搞上去”和“一定要建成南繁硅谷”重要指示精神,在2021中国种子大会暨南繁硅谷论坛成功举办的基础上,更加广泛动员和凝聚种业行业及社会力量,积极参与种业振兴和“南繁硅谷”建设,经中国种子协会、海南省农业农村厅、三亚市人民政府和海南省农垦投资控股集团有限公司等主办单位共同协商,决定于2022年3月在海南省三亚市共同举办2022中国种子大会暨南繁硅谷论坛。现将有关事宜通知如下:
一、指导思想
2022中国种子大会暨南繁硅谷论坛以习近平新时代中国特色社会主义思想为指导,深入贯彻习近平总书记作出的“必须把民族种业搞上去”和“一定要建成南繁硅谷”的重要指示精神,助力实施《种业振兴行动方案》、《国家南繁硅谷建设规划》和新修改的《中华人民共和国种子法》,围绕“中国种业振兴·南繁硅谷崛起”主题,设置高端论坛,搭建合作平台,开启交流窗口,展示最新成果,汇聚各方优势,为中国种业振兴和南繁硅谷崛起贡献力量。
二、大会主题
中国种业振兴·南繁硅谷崛起
三、主要内容
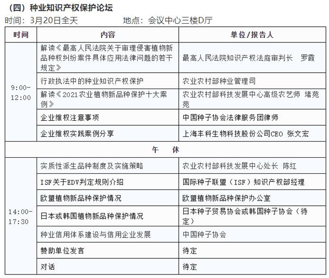
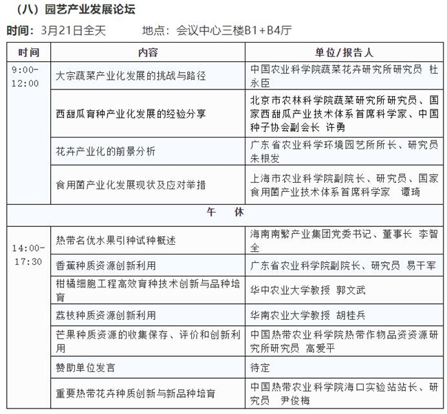
3月19日举办主论坛;3月20日平行举办农作物种质资源保护与利用论坛、种业技术创新论坛、企业家论坛、种业知识产权保护论坛、水稻产业链发展论坛、玉米产业链发展论坛、油料产业发展论坛,3月21日平行举办园艺产业发展论坛、种业园区和基地发展论坛、海南自由贸易港种业发展(国际合作)论坛、南繁发展论坛、全国畜禽种业创新发展论坛、世界热带农业科学高端论坛;3月22日在三亚崖州举办农作物品种田间展示;会议期间,还将同时举办室内成果、技术、产品展览展示。
四、参会对象
国内外种业界和与种业界相关的人士,特邀嘉宾等。
五、时间、地点
(一)时间
2022年3月19-22日,3月18日报到,3月23日离会。
(二)地点
1.会议地点(含室内成果、技术、产品展览展示):三亚市天涯海角红树林国际会展中心、三亚湾红树林度假世界(地址:海南省三亚市天涯区凤凰路155号)。
2.田间种植展示地点:三亚市崖州区国家现代农业(种业)产业园农作物新品种新技术田间展示推广中心基地(以下简称“推广中心基地”);三亚市崖州区城西村坝头南繁公共试验基地(以下简称“公共试验基地”)。
六、报名注册
(一)报名注册费
注册费为1500元/人,包含3月18日晚餐,3月19-22日午餐、晚餐。缴纳注册费后不参会者,注册费不予退还。因会议场所有限,满额后立即关闭报名通道。
(二)报名注册方式
登录2022中国种子大会暨南繁硅谷论坛网站https://cnseed.nfncb.cn/,或扫描下方二维码注册。注册完成后,根据提示预订酒店。

(三)注册费缴纳方式
大会注册费用缴纳采用在线转账方式,提供电子发票。如需公对公转账,请按以下账号汇款:
开户名称:中国种子协会
开户银行:中国农业银行北京朝阳路北支行
账号:11040101040004275
七、赞助招展
有意向赞助招展的单位,详见本次大会组委会2022年组第3号发布的《关于印发2022中国种子大会暨南繁硅谷论坛赞助招展方案的通知》。
八、联系方式
(一)网站、小程序技术咨询
陈浩敏:15017520681
(二)注册报名咨询
张凯:010-59196251,15666379939
黄文婷:010-59196251,18997681512
(三)缴费及发票咨询
段乐乐:010-59194237,13911095761
(四)赞助招展咨询
王磊:010-59194859,18910235057
张文艳:010-59194250,15010452706
刘探:13560425749(微信)
传真:010-59194250
邮箱:
zanzhu4250@126.com
(五)地展相关事宜咨询
1.推广中心基地:付斌18500302171
2.公共试验基地:冀占东18389243436
(六)大会推荐红树林酒店预订咨询
陈翠丹:0898-88955555转8735,18808919418
附件:
1.2022中国种子大会暨南繁硅谷论坛日程
2.参会指南
2022中国种子大会暨南繁硅谷论坛组委会
2022年1月6日
















附件2
参会指南
*注册指引
(注册前,请您准备好以下信息:姓名、手机号、邮箱、身份证号、近期证件照)
一、登录注册
新用户点击报名入口→未登录用户需要先登陆→选择团队或者个人注册→填写相关信息(*为必填项)→上传人脸照片→完成注册报名→酒店预订(酒店预订非必选项)。
1.登录2022中国种子大会暨南繁硅谷论坛网站https://cnseed.nfncb.cn,或扫描下方二维码注册,选择“报名入口”进行报名。报名分为团队和个人两种,若同一单位,有2人(含2人)以上参会,可选择团队报名,点击再报一个,填写相关信息。


(大会小程序注册界面)

(大会网站注册界面)
2.依次填写单位、姓名、手机号码、电子邮箱等信息,其中“*”为必填项。
3.将准备好的近期证件照,按照提示信息上传。若上传不成功,可重新点击照片上传人脸照片。

4.填写发票信息,选择支付方式,支付,完成注册。

5.选择线下支付及免费通道的,注册成功后,需要由工作人员审核后方可报名成功。
报名成功后,系统将自动生成二维码,您可到个人中心→我的二维码查看,会议期间凭二维码进行现场报到。
二、申请电子发票

请到个人中心→“报名信息”→申请发票→填写发票信息→提交成功→等待开票
三、酒店预订
个人中心→酒店预订→进入预定小程序→点击大会报名海报→填写密钥(162825)→填写信息→确认提交→点击支付


(酒店预定界面)
*参会信息






