种业商务网
www.chinaseed114.com
首页
频道
第七届黄淮海玉米新品种地展博览会开始招商啦!
2021-03-12 浏览:
1093
一年一届的
玉米
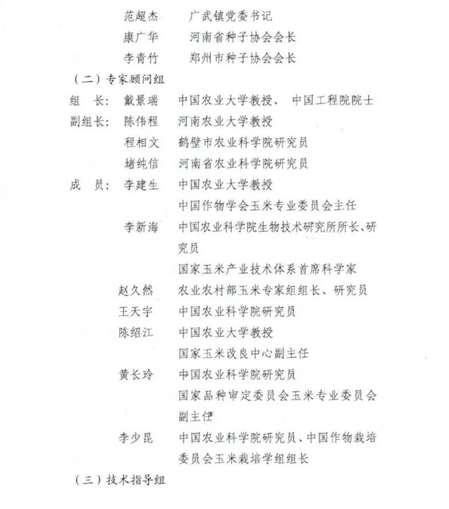
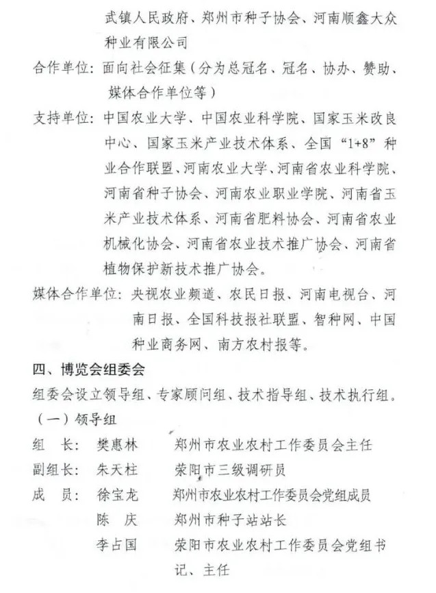
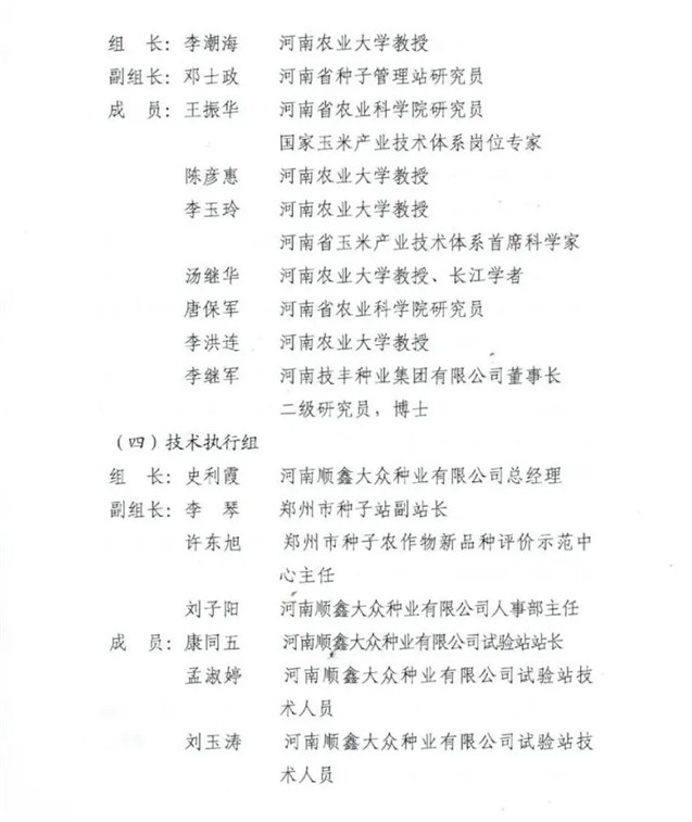
种业盛会又要来了!日前,郑州市农业农村工作委员会和荥阳市人民政府联合下发了《第七届黄淮海玉米新品种地展博览会招商函》,本届地展博览会筹备工作正式启动。招商函中说“第七届黄淮海玉米新品种地展博览会将于2021年9月上旬在郑州荥阳广武镇召开。”招商函还就组织机构、参展要求、合作事宜等内容做了详细介绍。
招商函全文如下:
展示全文↓↓
下一篇:农业农村部部署推进粮食生产全程机械化
上一篇:《主要农作物品种审定办法》
电脑版
返回顶部
Copyright © 种业商务网
经营性备案号:
豫B2-20160335
豫公网安备 41019702002118号
首页
频道
我的
微信
关闭
扫描二维码,关注官方微信