安徽荃银高科种业股份有限公司关于签署收购意向协议的公告
本公司及董事会全体成员保证信息披露的内容真实、准确、完整,没有虚假记载、误导性陈述或重大遗漏。
特别提示:
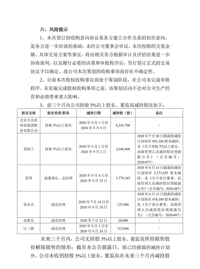
1、本次签订的收购意向协议系各方建立合作关系的初步意向,是各方进一步洽谈的基础,未经公司董事会审议。本次收购的交易金额、具体交易方案等事宜,将由相关各方根据审计及评估结果进一步协商谈判,以及履行必要的决策和审批程序后,另行签订正式的交易协议予以确定。故公司本次筹划的收购事项尚存在不确定性。
2、本次签订的收购意向协议涉及的交易事项预计不构成关联交易,也不构成《上市公司重大资产重组管理办法》规定的重大资产重组。公司将根据交易事项后续进展情况,按照《深圳证券交易所创业板股票上市规则》、《公司章程》等相关规定,及时履行相应决策程序和信息披露义务。
3、目前本次股权收购事宜尚处于筹划阶段,在公司未完成审批程序、未实施完成股权收购事项之前,该筹划活动不会对公司生产经营和业绩带来重大影响。
敬请广大投资者注意投资风险!
一、协议签署概况
为发挥产业协同作用,实现优势互补,进一步优化公司产业布局,推动公司玉米业务持续发展,安徽荃银高科种业股份有限公司(以下简称“公司”、“荃银高科”或“甲方”)于2020年10 月9 日与新疆祥丰生物科技有限公司(以下简称“标的公司”或“乙方”)、李玉峰(“丙方”)签署《收购意向协议》。公司拟收购丙方持有的标的公司不少于51%的股权(最终以正式交易协议的约定为准)。
以下为公告全文:











