2019年
372个水稻品种通过国家初审
同比增长38%
优质稻占比高达71.2%
水稻新品种选育会走向何方?
01
品种持续井喷,优质稻持续发力
2016年国家首次审定水稻绿色通道试验品种以来,2017年国家审定水稻品种便达到了178个(详细分析请戳 → 竞争惨烈!178个国审稻“冲”进市场,谁将成为最大赢家?),2018年达到269个,今年更是突破“三”字大关。在近期农业农村部公布的2019年国家农作物初审通过品种名单中,372个水稻品种通过初审,今年国审品种注定会是历年来数量最多的一年。

值得一提的是,在此次初审通过品种中,优质稻品种从18年占比的50%,提高到了71.2%,其中杂交稻种优质米占比从18年的49.7%,提高到了72.2%。而在今年的国审粳稻中,常规粳稻由去年的36个降为今年的16个,而粳稻杂交稻由2018年的6个增加到13个,优质杂交粳稻研究取得突破。
回顾近三年的水稻种业,全国各地优质稻米品鉴活动接连不断,“十大优质品种”层出不穷,优质稻品种呈爆发式增长。2018年,全国推广面积10万亩以上水稻品种优质稻米率达43.6%,比2017年提高6个百分点,水稻品种的结构正从高产型向好吃味香的优质米型转变。

第二届全国优质稻品种食味品质鉴评金奖名单公布,15个粳稻品种和15个籼稻品种上榜。其中,吉粳816、玉针香、美香占2号三个品种连续获得首届和本届金奖。
种业资深人士刘定富老师指出,我国水稻育种从1G到4G,经历了高秆、矮秆、三系、两系四个时代,第四次革命即优质革命正在进行中,完成后即进入优质时代即5G。业内分析普遍认为,继水稻矮化育种和杂种优势利用后,优质高产稳产水稻新品种(组合)逐步成为稻谷增产的主体和中流砥柱。
02
科企合作成水稻育种“主战场”
科研成果转化难一直是制约种业的重要因素,科企合作是加快现代种业体系建设的重要举措,对科研单位和种子企业是挑战也是机遇。品种审定要有利于成果转化,提供成果交易平台资源和成果要能用、能流动。
自2012年《全国现代农作物种业发展规划》(2012―2020)出台后,科企深度融合,合作选育品种数量占比不断提升,并受益于2014年开始试行的绿色通道政策。在政策持续发酵之后,企业自主选育及科企合作品种选育数量明显加速,2017年占审定品种总数量比重高达93.8%,2018年占比89.2%,2019年占比91.1%,种企成为新品种选育的主角。
其中,2019年初审名单中,隆平高科系继续一枝独秀,自主选育和与科研单位合作选育水稻新品种131个,占总品种数的35.2%,是此次通过初审品种最多的选育单位。
隆平高科2019年经营计划透露,公司将继续推进科研创新能力提升战略,按照引领国内杂交水稻等主要农作物种业育种研发的要求,以市场为导向,持续推出经得起市场检验的高科技含量、高附加值的新品种。

除隆平高科之外,安徽荃银高科种业股份有限公司通过初审的水稻新品种有22个,公司将继续保持品种审定绿色通道及联合体试验等的高效运转,确保优良品种能够加快推向市场;北京金色农华种业科技股份有限公司有13个。
从品种储备的竞争格局来看,近三年隆平高科、荃银高科及金色农华等龙头种企国审品种占全国国审品种比重呈下降趋势,各科研型企业的育种研发能力逐渐增强,遍地开花,竞争上岗。
更值得注意的是,广东省农业科学院水稻研究所共参与育成58个通过国家初审水稻品种,是所有国内育种科研单位最多的。
03
三大省品种占比过半
我国水稻育种省份相对集中,从国审品种数量来看,18年湖南、四川、安徽三省选育品种数量占全国的6成,并持续增长,19年占近7成,且优质高产高抗品种占比较高。

作为三系法杂交稻、籼型两系法杂交稻的发源地,湖南省水稻育种研发能力在全国乃至全球名列前茅,拥有隆平高科、湖南希望种业科技股份有限公司等科研型种企,2019年初审通过品种数量占全国近一半。湖南省也特别重视优质稻选育,从1984年起,湖南省农业农村厅就组织优质稻品种评选,大约每两年一次,至2018年已评选了12次。
全国13个粮食主产区之一的四川,近年来优质稻生产与开发也取得了明显成效,“川优6203”、“宜香2115”、“德优4727”等一批优质、高产和抗病相结合的新品种的选育,有效地缓解了四川中高档优质稻缺乏的矛盾,兼顾了杂交稻高产与优质、高抗与广适的问题。安徽省2003年将优质水稻列入安徽省十大优势农产品之首后,优质水稻的发展迅速,诞生了诸多优质大米品牌。
品种储备支撑三大省份水稻新品种选育,注重优化品种结构也为它们注入了更大的动能。
04
持续优化水稻品种结构
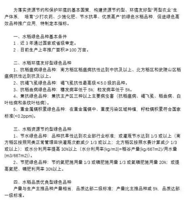
19年5月,农业农村部种业管理司下发水稻等四大作物绿色品种指标体系,旨在四大主粮作物品种审定制度的基础上,每年将根据绿色品种指标体系,遴选出一批绿色优质品种,推动品种更新换代。
水稻绿色品种指标体系

水稻攻关联合体在2017-2018年已经就优质、环境友好、适合轻简化生产育种材料进行交流研讨,共享材料87份,并筛选出绿色品种鉴定材料万余份。
培育高档优质稻是优化结构、提质增效的基础
我国生产的水稻品质以中低端的为主,经过多年的努力,虽然杂交籼稻的品质得到显著改善,但2019年高档优质杂交稻(《食用稻品种品质》标准一级)仅占4.6%,外观和食味品质达标率低一直是难以突破的瓶颈。
水稻生产量高、进口量高、库存量高的“三高”现实局面,加速了粮食价格、补贴政策的改革,推进稻谷优质优价体系的形成,加快了粮食收储政策的改革。因此,高档优质稻必将成为今后水稻育种的主攻方向。目前我们国家水稻品种外观和食味品质达标率低,因此重点需要解决“好看”与“好吃”。
培育抗病虫品种是绿色生产、节本增效的前提
2019年国家初审水稻品种名单中,中抗及以上稻瘟病品种占20%,多抗品种更是寥寥无几。
我国仅稻瘟病每年发生面积6000万亩左右,损失稻谷500亿公斤。稻飞虱每年发生危害的面积达2亿多亩,损失稻谷上千亿公斤。
我国单位面积农药使用量达0.8kg,是全球平均水平的2.5 倍,比发达国家多出30%以上,总量占到世界农药总使用量的33%。培育与推广抗病虫品种是推行绿色生产方式,确保食品安全,增强农业可持续发展能力的最有效途径。
制种生产风险也是保障行业发展的极其重要的方面
此次公布名单中,三系杂交稻占比37%,两系杂交稻占58.3%,两系杂交稻正逐步替代三系杂交稻。但目前水稻产业普遍使用的两用核不育系的育性表达受环境条件控制,繁殖制种始终存在风险,育性安全仍然是制约两系杂交稻发展的主要限制因素。
1989、1993、1996、1999盛夏低温导致两用核不育系出现较严重的育性波动(即“369”现象),2002年湖南,2009、2011、2014、2015年江苏盐城,出现因低温导致两用核不育系大面积育性波动,导致制种量减产,给企业和行业带来巨大损失。
附:近三年国审水稻品种数量排行(部分企业)
(按育种者,仅供参考)
2017年国审水稻品种数量排行

2018年国审水稻品种数量排行

2019年通过国家初审水稻品种数量排行

记者丨柯悦莹 李少泽
联系农财君丨18565265490
新时代 新种业
南方农村报丨农财宝典





